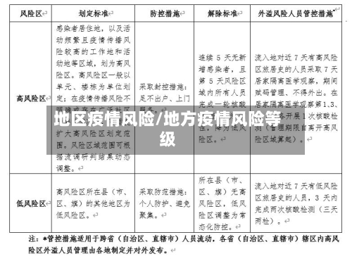
地区风险等级怎么查询
〖壹〗、进入支付宝风险等级查询里;点击“地区”;再选取查询的地区即可。

〖贰〗、地区风险等级可通过国家卫生健康委提供的“疫情风险等级查询”服务进行查询,该服务可在国家政务服务平台上使用,可查全国近3000个县(市、区、旗)的疫情风险等级。具体可查询内容和查询方法如下:能查询的内容:查所在地:进入查询后系统会自动定位所在地区,呈现该地区的疫情风险等级。

〖叁〗、地区风险等级可以通过微信国务院客户端小程序进行查询,具体步骤如下:打开微信并进入国务院客户端小程序:确保手机已安装微信(版本需支持小程序功能,如微信0.28),在微信搜索栏输入“国务院客户端”,选取对应小程序进入。
〖肆〗、可以通过微信或支付宝的国务院客户端查询风险区域等级,具体操作如下:微信国务院客户端查询步骤 点击搜索栏:打开微信主页面,点击顶部放大镜图标进入搜索栏。进入国务院客户端:在搜索栏输入“国务院客户端”,点击进入小程序。点击疫情风险等级:在客户端首页找到“疫情风险等级”选项并点击。
〖伍〗、可以通过支付宝的国家政务服务平台查询风险等级地区,具体操作如下:打开支付宝:确保手机已安装支付宝应用,并登录个人账号。进入国家政务服务平台:在支付宝首页搜索并点击【国家政务服务平台】,或通过首页推荐入口进入。选取风险等级查询功能:进入平台页面后,找到并点击【各地疫情风险等级查询】选项。
〖陆〗、可以通过以下步骤查询所在地区的疫情风险等级:第一步:进入国家政务服务平台打开浏览器,访问国家政务服务平台官方网站(或通过官方政务服务APP进入)。该平台由国家相关部门运营,提供权威的疫情风险等级信息,数据更新及时且覆盖全国范围。
微信怎么查询某地疫情风险等级
在微信中查询某地疫情风险等级,可按以下步骤操作:进入微信并点击“我”:打开微信应用程序,在界面右下角找到并点击“我”选项。点击“支付”:在“我”的页面中,找到“支付”选项并点击进入。选取“城市服务”模块:在支付页面中,找到“城市服务”模块并点击进入。
在电脑微信中,可通过“国家政务服务平台”小程序查看当前所在地区的风险等级,具体步骤如下:打开小程序入口:在电脑微信界面中,点击左侧导航栏的【小程序】按钮,进入小程序搜索页面后,输入“国家政务服务平台”并点击打开。
点击国务院打开微信,在搜索框中输入【国务院客户端】,点击进入该小程序。点击疫情风险等级进入国务院客户端小程序后,切换到新页面,在页面中找到并点击【疫情风险等级】选项。点击地址打开新页面后,点击页面中的地址选项,此时会弹出选取区域的窗口。
打开微信搜索功能启动微信应用,点击顶部导航栏的“搜索”图标(放大镜形状)。输入关键词搜索在搜索框中输入“疫情风险等级”,点击键盘确认或搜索按钮。选取官方渠道在搜索结果中,找到“中国政府网”提供的服务入口(通常带有官方标识),点击进入。
在微信中查询所在地疫情风险等级,可按以下步骤操作:运行微信应用:点击手机桌面微信图标,启动该软件。进入小程序页面:成功登录微信后,从页面顶部向下滑动。选取国务院客户端:在小程序页面的最近使用过的小程序列表中,找到并选取“国务院客户端”。
微信中怎么查看自己所在地区的疫情风险度
〖壹〗、步骤1:进入搜索页面在手机中打开微信APP,点击顶部搜索框进入搜索页面。步骤2:进入粤省事小程序在搜索框输入“粤省事”,点击搜索结果中的粤省事小程序进入。步骤3:进入疫情区域查询页面在粤省事首页找到“疫情区域”选项并点击,进入相关功能页面。步骤4:选取风险等级查询功能在疫情区域页面下方,点击“各地区风险等级查询”按钮。
〖贰〗、在电脑微信中,可通过“国家政务服务平台”小程序查看当前所在地区的风险等级,具体步骤如下:打开小程序入口:在电脑微信界面中,点击左侧导航栏的【小程序】按钮,进入小程序搜索页面后,输入“国家政务服务平台”并点击打开。
〖叁〗、打开微信搜索功能打开手机中的微信app,点击顶部“搜索”选项。进入粤省事小程序在搜索页面输入“粤省事”,点击搜索结果中的“粤省事”小程序。进入疫情区域页面在粤省事首页点击“疫情区域”选项,进入风险地区查询页面。查看风险地区名单页面会直接显示全国高风险和中风险地区列表,用户可滑动查看完整信息。

手机微信怎么查询所处地区风险等级
打开微信:在手机中找到并打开微信app。进入搜索页面:在微信app首页右上角点击放大镜图标,进入搜索页面。搜索并进入“国务院客户端”:在搜索框中输入“国务院客户端”,并进入搜索结果中的相关选项。点击“疫情风险查询”:页面跳转后,点击“疫情风险查询”选项。
在微信国务院客户端中可以查询自己所在区域的风险等级,具体操作步骤如下:点击国务院打开微信,在搜索框中输入【国务院客户端】,点击进入该小程序。点击疫情风险等级进入国务院客户端小程序后,切换到新页面,在页面中找到并点击【疫情风险等级】选项。
步骤1:进入搜索页面在手机中打开微信APP,点击顶部搜索框进入搜索页面。步骤2:进入粤省事小程序在搜索框输入“粤省事”,点击搜索结果中的粤省事小程序进入。步骤3:进入疫情区域查询页面在粤省事首页找到“疫情区域”选项并点击,进入相关功能页面。









