甘肃平凉泾川会不会停课
〖壹〗、不会。泾川县隶属于甘肃省平凉市,位于甘肃省黄土高原中部秦陇交界处,通过查询相关资料显示:截止2022年9月7日,该地区属于我国疫情低风险地区,并不会影响到该地区学校的正常上课,所以不会停课。

〖贰〗、正常发生 2008年8月15日讯(记者迪)8月15日,记者从甘肃省交通运输厅获悉,截至8月14日,兰州客运班线运行情况:兰州客运中心发往银川、秦安、通渭、杏树湾、、平凉、崇信、永和、五河、靖安、武威、金昌,其他正常运行。

〖叁〗、a学生因伤、病经医院诊断,须停课治疗、休养占一学期总学时1/3以上者。b根据考勤,一学期因病请假而累计缺课超过该学期总学时1/3以上者。c因某种特殊疾病原因,学校认为必须休学者。d在允许修业年限内,学生休学一般以一年为期,特殊情况经学校批准可适当延长,但累计不得超过两年。

泾川县封城了吗
泾川县没有封城。根据中国政府网提供全国各地疫情风险等级查询截止至2022年10月12日为低风险地区。已经连续14天没有新增病例了。当前,全国疫情仍然呈现出点多、面广的特点。近期疫情主要集中在西藏、宁夏、贵州、黑龙江等省份。所以泾川县属于低风险地区没有封城。
泾川处于封城状态。根据相关资料查询,截止到10月5日,泾川县疫情风险还是很高暂时还是在封闭状态没有开封通行。
泾川县没有封城。通过查询相关公开信息显示截止于2022年10月8日平凉市全区防疫防控情况常态化,防疫管控措施要求是严格落实健康申报和主动报备。

这几天天津回甘肃泾川需要隔离吗
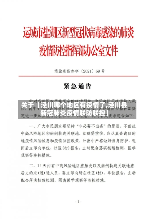
〖壹〗、天津回甘肃泾川需要隔离。根据《泾川县新冠肺炎疫情联防联控领导小组办公室通告(第18号)》通告,天津属于中高风险地区,14天内有中高风险地区或疫情发生地区旅居史人员,集中隔离医学观察14天。
〖贰〗、西安回泾川要隔离吗今天 —— 所以西安回泾川是不需要隔离的,泾川县隶属于甘肃省平凉市,位于甘肃省黄土高原中部秦陇交界处。
〖叁〗、需要。扽据查询疫情官方网站了解到,银川回泾川是需要隔离的,对7天内有高风险区旅居史的人员,采取7天集中隔离医学观察;对7天内有中风险区旅居史的人员,采取7天居家隔离医学观察,在居家隔离医学观察第7天上门开展核酸采样。
〖肆〗、不需要隔离。根据疫情相关公开信息查询结果显示,银川为非中高风险地区,从银川返乡泾川无需隔离。根据相关规定要求,从外地返乡人士需提前向社区报备,做好防护措施。
〖伍〗、隔离。按照泾川疫情防疫政策通知,可知从银川返回须提前3天向目的地社区(村)、酒店报备,并按风险等级落实集中隔离、居家隔离、临时留观、3天2检等措施。
〖陆〗、需要。2022年4月12日0至24时,四川省新增本土无症状感染者3例(均在绵阳市)凡省内中高风险地区旅居史的来(返)南人员,实施集中隔离,直至离开风险地区满14天为止。









