近来【疫情四级风险地区疫情等级4级】

疫情风险等级划分标准是什么

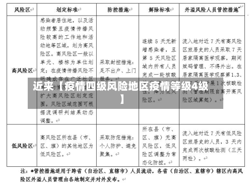
〖壹〗、高风险地区的定义:这类地区通常是指在一定时间内(通常是14天)累积新冠病例数超过50例,并且这段时间内发生过聚集性疫情。 中风险区域的特征:14天内出现过新增新冠确诊病例,但累计确诊病例数未超过50例;或者累计确诊病例超过50例,但在14天内没有发生聚集性疫情。

近来【疫情四级风险地区疫情等级4级】-第1张图片

〖贰〗、疫情等级划分的4个等级判定通常基于疫情传播风险、病例数量、防控需求及区域影响等综合因素,具体标准可能因地区或政策调整而略有差异。以下是通用判定逻辑的详细说明:四个等级的通用划分标准低风险地区 判定条件:无确诊病例,或连续14天内无新增本土确诊病例。

近来【疫情四级风险地区疫情等级4级】-第2张图片

〖叁〗、疫情风险区的划分主要依据病例数量、传播风险、区域特征及防控需求,通常分为高、中、低风险区,具体标准及查看方式如下:划分标准高风险区:病例数较多,且存在明显社区传播风险(如聚集性疫情)。通常以小区、村组或楼栋为单位划定,实行“足不出户、上门服务”的封控措施。

近来【疫情四级风险地区疫情等级4级】-第3张图片

〖肆〗、法律分析:高风险地区:一般是指累计新冠病例超过了50例,同时〖Fourteen〗、天内是有聚集性疫情发生。中风险区域:14天以内有新增新冠确诊病例,合计新冠肺炎确诊病例未超过50病例;共合计确诊的病例超过50例,14天之内未未发生聚集性疫情。

〖伍〗、疫情风险等级划分四个等级,以居住小区或村为单位,根据流调研判结果可调整风险区域范围。具体等级划分如下: 高风险地区:通常指累计新冠病例超过50例,且14天内出现聚集性疫情的地方。包括病例和无症状感染者居住地,以及疫情传播风险较高的工作地和活动地等。

新冠疫情分级标准是什么

〖壹〗、高风险地区的定义:这类地区通常是指在一定时间内(通常是14天)累积新冠病例数超过50例,并且这段时间内发生过聚集性疫情。 中风险区域的特征:14天内出现过新增新冠确诊病例,但累计确诊病例数未超过50例;或者累计确诊病例超过50例,但在14天内没有发生聚集性疫情。

〖贰〗、中风险区域:14天以内有新增新冠确诊病例,合计新冠肺炎确诊病例未超过50病例;共合计确诊的病例超过50例,14天之内未未发生聚集性疫情。低风险地区:没有确诊新冠肺炎病例,或连续14天都无新增加确诊新冠病例。

〖叁〗、法律分析:低中高风险等级划分标准 低风险:无确诊病例或连续14天无新增确诊病例;中风险:14天内有新增确诊病例,累计确诊病例不超过50例,或累计确诊病例超过50例,14天内未发生聚集性疫情;高风险:累计病例超过50例,14天内有聚集性疫情发生。

新冠风险地区划分标准

〖壹〗、一个地区如果累计确诊病例超过50例,并且14天内有聚集性疫情发生,则会被划分为高风险地区。以下是关于高风险地区的进一步说明:高风险地区定义:高风险地区指的是新冠病毒传播风险极高的区域,病例数量多且存在聚集性疫情。划分标准:除了累计确诊病例超过50例外,还需要满足14天内有聚集性疫情发生的条件。这两个条件同时满足时,该地区才会被划分为高风险地区。

〖贰〗、高风险地区的定义:这类地区通常是指在一定时间内(通常是14天)累积新冠病例数超过50例,并且这段时间内发生过聚集性疫情。 中风险区域的特征:14天内出现过新增新冠确诊病例,但累计确诊病例数未超过50例;或者累计确诊病例超过50例,但在14天内没有发生聚集性疫情。

〖叁〗、新冠风险等级划分为低风险地区、中风险地区和高风险地区。具体查询方式如下:通过微信城市服务查询:在微信城市服务中进入专区,点击“防疫查询”,再选取“疫情风险等级查询”,即可查看具体划分结果。等级划分依据:低风险地区:无确诊病例,或连续14天无新增确诊病例。

〖肆〗、新版防疫方案中风险地区等级划分主要依据疫情传播风险、病例数量及聚集性疫情规模等因素,划分为高、中、低风险地区,具体划分标准需通过官方渠道查询实时动态调整结果。以下是详细说明:划分依据:风险地区的等级划分并非固定不变,而是根据疫情的实际情况进行动态调整。

疫情等级划分4个等级怎么判定的

〖壹〗、疫情等级划分的4个等级判定通常基于疫情传播风险、病例数量、防控需求及区域影响等综合因素,具体标准可能因地区或政策调整而略有差异。以下是通用判定逻辑的详细说明:四个等级的通用划分标准低风险地区 判定条件:无确诊病例,或连续14天内无新增本土确诊病例。

〖贰〗、在中国,突发公共卫生事件的疫情分级标准主要划分为四个等级:特别重大(Ⅰ级):当疫情在全国范围内扩散,对社会经济造成严重威胁,或与已知传染病差异显著且传播迅速时,会被列为Ⅰ级响应。这一级别的疫情需要国家层面的高度重视和全面防控。

〖叁〗、决策层次与紧急程度变化突发公共卫生事件根据性质、危害程度和涉及范围划分为四级:特别重大(Ⅰ级)、重大(Ⅱ级)、较大(Ⅲ级)和一般(Ⅳ级)。Ⅰ级响应:针对特别重大事件,由省指挥部根据国务院决策部署统一指挥,全省范围内采取最严格的防控措施,如全面封锁、交通管制、大规模核酸检测等。

〖肆〗、疫情风险等级划分四个等级,以居住小区或村为单位,根据流调研判结果可调整风险区域范围。具体等级划分如下: 高风险地区:通常指累计新冠病例超过50例,且14天内出现聚集性疫情的地方。包括病例和无症状感染者居住地,以及疫情传播风险较高的工作地和活动地等。

〖伍〗、公共卫生事件根据其性质、危害程度和涉及范围,分为特别重大(Ⅰ级)、重大(Ⅱ级)、较大(Ⅲ级)和一般(Ⅳ级)四个等级。特别重大(Ⅰ级):疫情扩散范围:疫情在全国范围内扩散。社会经济影响:对社会经济造成严重威胁。

〖陆〗、疫情级别的划分可以根据不同的标准和背景有所不同,以下是一种常见的划分方式:一级(低风险):疫情零星散发,无显著传播。防控措施以日常监测和预案准备为主,确保疫情在初期就能得到有效控制。二级(中风险):局部地区出现聚集性疫情,表明病毒已经开始在特定区域内传播。

相关推荐

  • 吉安地区疫情进出(吉安疫情返乡通告)

    吉安地区疫情进出(吉安疫情返乡通告)

    吉安出行政策026年吉安不会普遍允许违规四轮电动车、摩托车接送小孩放学,且对合规车型的接送行为也有严格规范。违规四轮电动车、摩托车明确禁止江西吉安已出台政策严禁驾乘四轮载客低速电动车上路,并明确此类车辆不得用于接送学生。这类车辆通常存在安全隐患,如制动性能差、车身稳定性不足等,易引发交通事故。江西吉安电动车红牌若属于超标车临时号牌且已过期,则不能上路。具体...

  • 江苏地区疫情地图最新版/江苏疫情地图全图

    江苏地区疫情地图最新版/江苏疫情地图全图

    昆山属于什么风险地区昆山的快递没有停了。昆山市是低风险地区。具体的风险划定标准为:以县市区为单位,无确诊病例或连续14天无新增确诊病例为低风险地区。14天内有新增确诊病例,累计确诊病例不超过50例,或累计确诊病例超过50例,14天内未发生聚集性疫情为中风险地区。累计确诊病例超过50例,14天内有聚集性疫情发生为高风险地区。若目的地为商业区、公共场所或工业园...

  • 【菏泽疫情地区划分图,菏泽疫情地区划分图最新】

    【菏泽疫情地区划分图,菏泽疫情地区划分图最新】

    菏泽地区防疫政策具体防疫要求以目的地社区居委会的安排为准,建议大家来菏返菏前,询问市民热线再次确认疫情防控政策(电话0530-12345)。【疫情风险地区来菏】对7天内有高风险区旅居史的人员,采取7天集中隔离医学观察;对7天内有中风险区旅居史的人员,采取7天居家隔离医学观察,如不具备居家隔离医学观察条件,采取集中隔离医学观察。严格限制高风险地区所在县(市、...

  • 东莞疫情停发地区名单(东莞疫情管控通告)

    东莞疫情停发地区名单(东莞疫情管控通告)

    东莞哪里被疫情封锁了通过查询相关资料显示,东莞市凤岗镇翡翠山湖臻萃园小区被疫情封锁了,自2022年8月31日起,凤岗镇划定高风险区、中风险区和低风险区。高风险区东莞市凤岗镇翡翠山湖臻萃园22栋。中风险区东莞市凤岗镇翡翠山湖臻萃园21栋、23栋。东莞市凤岗镇翡翠山湖臻萃园小区。此次暴发疫情的源头在大朗镇。周边几个镇区都以大朗为中心向四周扩散。很担心大朗旁边的...

  • 湖南地区疫情如何管控/湖南疫情管制

    湖南地区疫情如何管控/湖南疫情管制

    3月1日长沙县疾控发布紧急提醒月1日长沙县疾控发布紧急提醒,针对近期多地新增新冠肺炎阳性检测者的情况,为防范疫情输入和传播风险,提出以下防控措施:主动报备所有外省来(返)长沙县人员及湖南省内有疫情发生市州来(返)长沙县人员,需提前2天通过“我的长沙”APP或小程序报备。湖南长沙县发现1例外省输入确诊病例,为甘肃省嘉峪关人;贵州遵义通报1例外省关联确诊病例,...

  • 近来【襄阳哪些地区有疫情病例襄阳有感染者吗】

    近来【襄阳哪些地区有疫情病例襄阳有感染者吗】

    2022年8月23日襄阳市新增11例阳性感染者的通报〖壹〗、022年8月23日襄阳市新增11例阳性感染者的通报2022年8月23日0-24时,襄阳市新增新冠肺炎确诊病例2例,无症状感染者9例。近来,11人已转往武汉市金银潭医院隔离医学观察。有关情况通报如下:确诊病例7-8的活动轨迹,主要涉及以下点位:8月18日,南漳县城关镇金庙路50-1,城关镇金漳大道7...

  • 最近【滁州地区疫情等级划分,安徽省滁州市疫情严重吗】

    最近【滁州地区疫情等级划分,安徽省滁州市疫情严重吗】

    滁州现在是什么风险等级滁州市2025年第四季度物业服务企业信用评级结果为:全市参评企业共361家,其中甲级27家、乙级151家、丙级181家、丁级2家。评级结果对比分析与2024年第四季度相比,参评企业总数从347家增加至361家,增长14家。具体等级分布变化如下:甲级企业:数量从33家减少至27家,减少6家。企业风险状况:启信宝显示,三盛宏业投资(集团)...

  • 近来【阿勒泰地区疫情详情公布阿勒泰地区疫情详情公布图】

    近来【阿勒泰地区疫情详情公布阿勒泰地区疫情详情公布图】

    新疆阿勒泰地区有疫情吗〖壹〗、截至近来,全疆确诊病例1例,无症状感染者1317例,各地区感染人数分布如下:伊犁州936例;塔城地区3例;哈密地区17例;喀什地区14例;博州10例;阿克苏地区12例;乌鲁木齐市178例;吐鲁番市27例;昌吉州104例;和田地区6例;阿勒泰地区3例;巴州7例。〖贰〗、通过查询相关资料显示,新疆阿勒泰地区没有疫情。阿勒泰地区疫情...

  • 【衡水地区疫情报告,衡水疫情地图及实时播报】

    【衡水地区疫情报告,衡水疫情地图及实时播报】

    河北境外确诊病例人数(河北省现有确诊病例人数)〖壹〗、截至3月29日24时,河北省现有确诊病例5例,累计治愈出院病例310例,累计死亡病例6例,累计报告确诊病例321例,现有疑似病例0例。累计追踪到密切接触者11036人,尚在隔离医学观察的密切接触者103人。〖贰〗、月5日0—24时,31个省(自治区、直辖市)和新疆生产建设兵团报告新增确诊病例43例,其中...

  • 疫情风险地区如何判断(疫情风险地区如何判断是否封控)

    疫情风险地区如何判断(疫情风险地区如何判断是否封控)

    怎么判断高风险地区和低风险地区〖壹〗、划分标准:以病例和无症状感染者的居住地为主,以及其活动频繁且传播风险较高的工作地、活动地等区域。原则上以居住小区(村)为单位划定,范围可根据流调研判结果调整。管理措施:实行“足不出户、上门服务”封控措施,开展高频次核酸检测。〖贰〗、高中低风险区的界定标准高风险区判定依据:病例和无症状感染者居住地,以及活动频繁且疫情传...

返回顶部