【近来疫情风险地区评估,疫情风险评估等级如何划分】

如何查询地区疫情风险等级

点击“全国中高风险疫情地区”:在“防疫查询”页面中,找到“全国中高风险疫情地区”选项并点击。系统将自动加载并显示最新数据。查看查询结果:页面将展示全国中高风险疫情地区的详细清单,包括地区名称、风险等级及调整时间等信息。用户可根据需求浏览或进一步筛选。注意事项:查询前需确保微信版本为最新版,以避免功能兼容性问题。

【近来疫情风险地区评估,疫情风险评估等级如何划分】-第1张图片

在微信国务院客户端中可以查询自己所在区域的风险等级,具体操作步骤如下:点击国务院打开微信,在搜索框中输入【国务院客户端】,点击进入该小程序。点击疫情风险等级进入国务院客户端小程序后,切换到新页面,在页面中找到并点击【疫情风险等级】选项。

【近来疫情风险地区评估,疫情风险评估等级如何划分】-第2张图片

打开微信搜索功能启动微信应用,点击顶部导航栏的“搜索”图标(放大镜形状)。输入关键词搜索在搜索框中输入“疫情风险等级”,点击键盘确认或搜索按钮。选取官方渠道在搜索结果中,找到“中国政府网”提供的服务入口(通常带有官方标识),点击进入。

【近来疫情风险地区评估,疫情风险评估等级如何划分】-第3张图片

可以通过微信或支付宝的国务院客户端查询风险区域等级,具体操作如下:微信国务院客户端查询步骤 点击搜索栏:打开微信主页面,点击顶部放大镜图标进入搜索栏。进入国务院客户端:在搜索栏输入“国务院客户端”,点击进入小程序。点击疫情风险等级:在客户端首页找到“疫情风险等级”选项并点击。

地区风险等级可通过国家卫生健康委提供的“疫情风险等级查询”服务进行查询,该服务可在国家政务服务平台上使用,可查全国近3000个县(市、区、旗)的疫情风险等级。具体可查询内容和查询方法如下:能查询的内容:查所在地:进入查询后系统会自动定位所在地区,呈现该地区的疫情风险等级。

可以通过微信中的国家政务服务平台小程序查询地区疫情风险等级,具体操作如下:打开微信软件:在手机主页点击打开【微信】。进入小程序页面:点击微信右下角的【发现】,接着在功能页面点击【小程序】。

怎样查询自己所在地区是否有疫情风险?

〖壹〗、步骤1:进入搜索页面在手机中打开微信APP,点击顶部搜索框进入搜索页面。步骤2:进入粤省事小程序在搜索框输入“粤省事”,点击搜索结果中的粤省事小程序进入。步骤3:进入疫情区域查询页面在粤省事首页找到“疫情区域”选项并点击,进入相关功能页面。步骤4:选取风险等级查询功能在疫情区域页面下方,点击“各地区风险等级查询”按钮。

〖贰〗、风险区查询:通过“国务院客户端”小程序或“北京健康宝”中的“疫情风险查询”功能,确认所在县(市、区、旗)是否为中高风险地区。中高风险地区人员原则上禁止进京,低风险地区人员需符合其他条件。

〖叁〗、可以通过微信的国务院客户端小程序查询自己所在地区是否有疫情风险,具体方法如下:准备工具:确保手机已安装微信app。打开微信搜索:打开微信,点击右上角搜索框。进入国务院客户端小程序:在搜索框中输入“国务院客户端”,搜索后点击进入该小程序。找到疫情风险查询功能:在小程序中找到“疫情风险查询”选项。

〖肆〗、可以通过支付宝中的风控地区查询功能来查看自己所在区域是否为中高风险地区,具体操作如下:工具/原料 华为P50HarmonyOS0.0支付宝80方法/步骤 第一步:打开手机进入支付宝,在首页点击国内新增。第二步:点击风险区域菜单。第三步:在疫情风险等级查询页面选取自己所在区域查看风险等级。

〖伍〗、查询具体地区风险等级在风险地区页面中,可通过两种方式查询:定位所在地区:系统自动识别当前定位,直接显示所在地区的风险等级(如低风险、中风险或高风险)。手动选取地区:若需查询其他地区,可点击地区选取框,在列表中查找目标省份、城市或区县,确认后查看对应风险等级。

微信中怎么查看自己所在地区的疫情风险度

步骤1:进入搜索页面在手机中打开微信APP,点击顶部搜索框进入搜索页面。步骤2:进入粤省事小程序在搜索框输入“粤省事”,点击搜索结果中的粤省事小程序进入。步骤3:进入疫情区域查询页面在粤省事首页找到“疫情区域”选项并点击,进入相关功能页面。步骤4:选取风险等级查询功能在疫情区域页面下方,点击“各地区风险等级查询”按钮。

点击国务院打开微信,在搜索框中输入【国务院客户端】,点击进入该小程序。点击疫情风险等级进入国务院客户端小程序后,切换到新页面,在页面中找到并点击【疫情风险等级】选项。点击地址打开新页面后,点击页面中的地址选项,此时会弹出选取区域的窗口。

在电脑微信中,可通过“国家政务服务平台”小程序查看当前所在地区的风险等级,具体步骤如下:打开小程序入口:在电脑微信界面中,点击左侧导航栏的【小程序】按钮,进入小程序搜索页面后,输入“国家政务服务平台”并点击打开。

核心步骤:打开微信,通过“支付-医疗健康”入口进入疫情查询页面,选取风险地区功能查看具体信息。详细流程:进入医疗健康模块打开微信后,点击底部菜单栏的“我”,选取“支付”选项,在支付页面中找到“医疗健康”功能并点击进入。

相关推荐

  • 郑州地区疫情风控了吗/郑州疫情风险地区有哪些

    郑州地区疫情风控了吗/郑州疫情风险地区有哪些

    郑州疫情封城了多长时间〖壹〗、天。通过查询郑州市人民政府官方网站信息显示,郑州市,简称“郑”,河南省辖地级市、省会、特大城市,2020年1月25日,郑州市开始第一次封城,总共封了159天,2022年5月11日,于2020年5月11日零时起,郑州开始慢慢解封,公交、地铁、出租车等恢复正常运营。〖贰〗、历史情况:今年以来,郑州已经历了两次较大的疫情冲击,每次封...

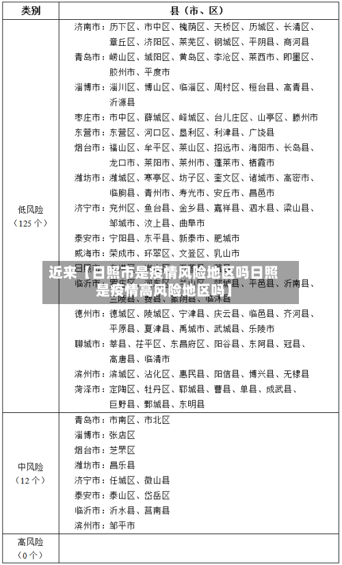
  • 近来【日照市是疫情风险地区吗日照是疫情高风险地区吗】

    近来【日照市是疫情风险地区吗日照是疫情高风险地区吗】

    日照市东港区是低风险地区么〖壹〗、不是。截止到2022年9月7日,日照市东港区内无新冠疫情确诊病例,没有高中低风险区,全区为常态化疫情防控区,不是低分险。东港区,隶属于山东省日照市,濒临黄海,位于中国大陆海岸线的中部。〖贰〗、日照市东港区风险等级截止2022-09-17最新数据显示,日照市辖区地区近来没有低、中、高风险区域,都是常态化防控区疫情的高中低风...

  • 【上海算疫情中高风险地区,上海是疫区高风险地区吗】

    【上海算疫情中高风险地区,上海是疫区高风险地区吗】

    上海为什么没有高风险上海未出现大量高风险区的可能原因:“封控区”与“管控区”的替代作用:上海本轮疫情初期,大量区域被划定为“封控区”(居民足不出户)和“管控区”(居民人不出小区、错峰取物)。这些措施的实施力度已覆盖传统高风险区的管理要求,通过最大限度限制人员流动阻断病毒传播。上海之所以没有划定高风险区域,在我个人看来,大概是因:疫情防控的分级已被迫发生变动...

  • 近来【疫情防控健康互认地区健康互认省份】

    近来【疫情防控健康互认地区健康互认省份】

    京津冀区域健康状态互认,北京周边公墓全面恢复业务京津冀区域健康状态互认政策下,北京周边公墓已全面恢复业务,市民可在防护到位的前提下前往祭扫。具体分析如下:京津冀健康状态互认政策背景北京市推进“北京健康宝”一码通行,实现京津冀区域健康状态互认。墓区规划:首期真龙苑以传统立碑墓为主,兼顾家庭墓(可容纳多代亲属)、艺术定制墓(个性化设计)及花坛葬(生态环保),形...

  • 关于【白城地区疫情分布地图,白城市疫情最新数据消息】

    关于【白城地区疫情分布地图,白城市疫情最新数据消息】

    中国地图全图高清版吉林白城市到山西太原有多少公里〖壹〗、山西省(11个地级市):太原市、大同市、朔州市、忻州市、阳泉市、晋中市、吕梁市、长治市、临汾市、晋城市、运城市。内蒙古自治区(9个地级市):呼和浩特市、呼伦贝尔市、通辽市、赤峰市、巴彦淖尔市、乌兰察布市、包头市、鄂尔多斯市、乌海市。〖贰〗、白城市行政区划:下辖洮北区1个市辖区,镇赉县、通榆县2个县...

  • 关于【本地区疫情几级防疫,本地区疫情几级防疫管控】

    关于【本地区疫情几级防疫,本地区疫情几级防疫管控】

    疫情级别如何划分〖壹〗、疫情级别通常根据疫情的传播风险、严重程度及防控需求进行划分,主要分为低风险地区、中风险地区和高风险地区三个级别,具体划分标准及依据如下:低风险地区:定义:无确诊病例,或连续14天无新增确诊病例。防控措施:实施“外防输入”策略,强调个人防护与社会面常态化防控,如公共场所佩戴口罩、保持社交距离等。〖贰〗、在中国,突发公共卫生事件的疫情分...

  • t81列车途经疫情高风险地区吗(t81途经站点)

    t81列车途经疫情高风险地区吗(t81途经站点)

    t81列车有没有经过中高风险地区?近来来看,从南宁飞上海虹桥不需要隔离,这是因为广西南宁不属于疫情传播地区,故南宁不属于中高凤险地区,你只要每天听或看新闻,就能够请楚地知道什么地方有疫情,什么地方属中高风险区。什IL地方的人来往需要隔离,这是因为每天国家卫健委等防疫部门都会公开通报疫情,便于百姓掌握,以利出行。经核查,陈某某具体轨迹如下:3月27日16:0...

  • 最近【河北疫情是中风险地区吗,河北疫情是中风险地区吗今天】

    最近【河北疫情是中风险地区吗,河北疫情是中风险地区吗今天】

    2022全国中高风险地区一览表最新(实时更新)截至近来,国内共有2个高风险地区,76个中风险地区,主要分布在陕西省、河南省、浙江省等地,以下为详细信息(数据不包括港澳台地区):高风险地区:具体地区名单会随疫情形势动态调整,可通过权威渠道实时查询。高风险地区通常意味着当地疫情较为严重,传播风险高,会采取更为严格的防控措施,如封控管理、全员核酸检测等。022年...

  • 关于【哪个地区爆发疫情比较多的,哪个地方疫情比较多】

    关于【哪个地区爆发疫情比较多的,哪个地方疫情比较多】

    一图看懂全国各地区新冠累计确诊人数〖壹〗、全国各地区新冠累计确诊人数可通过以下图表直观了解,颜色越深代表确诊病例数越多:累计确诊病例前五地区及数据:香港:306804例,为全国累计确诊病例比较多的地区。湖北:68391例,早期疫情严重地区,累计确诊数位居前列。吉林:36603例,曾出现局部疫情反弹,累计确诊数较高。〖贰〗、图:全球新冠肺炎累计确诊与死亡病例...

  • 【温州什么地区有疫情,温州哪个地区感染疫情最严重】

    【温州什么地区有疫情,温州哪个地区感染疫情最严重】

    温州疫情在哪里〖壹〗、从地理位置来看的话,温州在浙江省的东部,距离福建比较近。从温州到武汉距离很远,将近1000公里的距离,按道理来说是不可能跟疫情有关的。然而事实并非如此,温州的疫情在全国都算是比较严重的地方。可能我们都听过一个电视剧,叫做《温州一家人》,也听说过一个地方叫温州皮革厂。〖贰〗、平阳县水头镇亿豪名邸小区、凤卧镇平凤村、凤卧镇凤东村。平阳县水...

返回顶部