近来【唐山各地区疫情封控情况唐山市役情分布】

战疫中的锅圈食汇:筑牢保供壁垒,做好“舌尖”守护者

〖壹〗、开展公益活动:在紧急保供同时,曹利芳联系门店开展公益活动,准备慰问物资为周边小区一线防疫人员送去关怀,提升锅圈食汇在社区的品牌力和影响力。发挥资源整合能力:唐山疫情防控期间,锅圈食汇充分发挥资源整合、供应商统筹、运力协调能力,千方百计为加盟商恢复正常营业,保证老百姓急需物资供应。

近来【唐山各地区疫情封控情况唐山市役情分布】-第1张图片

多家钢企封闭!数万员工驻厂!钢企抗疫保产再盘点!

〖壹〗、中冶宝钢:在上海全域静态管控期间,中冶宝钢组织4600多名骨干进驻宝钢厂区封闭生产,实施“二班二运转”24小时连续生产模式,确保各生产单元满负荷运行。山钢集团:4月24日,山钢集团总部178名人员在接到紧急通知后迅速返岗,开启驻厂办公模式,保障企业运营稳定。

近来【唐山各地区疫情封控情况唐山市役情分布】-第2张图片

〖贰〗、近期,受疫情反复影响,多家钢企采取封闭管理、驻厂保产措施,数万钢铁人坚守岗位,在严格落实防疫要求的同时保障生产稳定运行。 以下为部分钢企抗疫保产的具体情况:达钢:9月4日达州市部分区域实施静态管理,达州钢铁4169名员工于当日6时前全部到岗值守,5600余名员工驻厂保障生产。

近来【唐山各地区疫情封控情况唐山市役情分布】-第3张图片

〖叁〗、方大达钢在达州市静态管理期间,积极组织5600余名员工驻厂保生产,展现了企业的责任担当与员工的奉献精神。

〖肆〗、意大利前里瓦钢铁厂(Ilva)已收到十份收购报价,出售进程进入关键评估阶段,最终结果将影响企业存续、地区工业生态及绿色转型进程。出售背景与核心信息前里瓦钢铁厂位于意大利塔兰托,曾是欧洲最大的钢铁生产商之一,拥有8100名员工。该厂因长期排放问题陷入法律纠纷,产量持续下降。

唐山多地解除封控管理、静态管理,接触后是否扔该做好防护?

河北唐山的疫情封控得以解除。说明处于河北唐山的疫情基本上也就告以段落。但是大家也需要做好对于自己的个人防护。因为国内的疫情并没有说完全得以结束。因为新冠疫情存在很强的人传染人,物传物的情况。所以对于此还是要及时的做好相应的防护措施才行。

唐山两地解除封控管理,解封之后,市民们仍需做好防疫措施,近来疫情传播性很强,解封不意味着没有被感染的风险了,不能掉以轻心,仍需做好防疫措施。 百度网友e8adb37 解封以后还是需要做好相关的防疫措施,因为对于新冠病毒来说,它特别的狡猾,隐匿性强,传播速度快,极容易发生反弹,所以还是应该做好相关的防疫措施。

所以在生活当中,大家应该避免和一些陌生人接触,即使是自己的亲戚朋友也要尽量的少来往。这样可以防止出现交叉感染的症状,因为解封以后有些地方还是比较危险的,所以大家在这个时候也是比较需要注意的。总结在日常的生活当中,大家应该避免去这些人流量比较密集的地方,而且在出门的时候一定要带好口罩。

管控区解封后是否是防范区: 不是。管控区解封后并不是变成防范区。 管控区解封后一周内继续实行围合管理,设置卡口和电子哨兵,实施居民白名单管理。 管控区解封后一周的管理程度会略高于社会管理措施,居民需严格做好自我健康监测,并在健康监测期间做到不聚集、不乘坐公共交通工具、非必要不出门。

而管控区解封后不等于解除防控措施,管控区解封后,居民要实行7天健康管理;每天进行体温自测和健康监测,可以出家门,有序活动,但是不能出小区、村(居)等规定区域;不去公共场所、不去人员聚集场所、不乘坐公共交通工具,全程做好个人防护。管控区解封后是防范区吗 不是。

3月31日0时起唐山曹妃甸全区解除区域封控

根据专家分析研判,结合我区自3月24日以来一直保持“零感染、零输入”的平稳态势,经唐山市新冠肺炎疫情防控工作总指挥部批准,2022年3月31日0时起,全区解除区域封控,调整为区域管控,按照“解封不解防”的原则有序解除封控管理,确保疫情“不输入、不输出、不反弹”。

唐山市曹妃甸区新冠肺炎疫情防控工作总指挥部关于曹妃甸区解除区域封控调整为区域管控的通告按照全市统一安排部署,经区新冠肺炎疫情防控工作总指挥部研究决定,自2022年4月27日0时起,全区解除区域封控,调整为区域管控,按照“解封不解防”的原则有序解除封控管理,确保疫情“不输入、不输出、不反弹”。

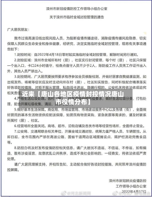
封控时间:自2022年4月17日24时起,解除时间另行通知。封控区域:迁安市全域。除特殊情况外,所有人足不出户。全市所有村居实行封闭管理。实施疫情防控临时性交通管制。它车辆原则上禁止通行。严格涉疫生活垃圾处理。做好基本生活保障。经营场所全面关闭。

已解封。截止到2022年12月15日,根据曹妃甸区最新疫情防控消息查询,曹妃甸区已解封,市民恢复正常生产生活。曹妃甸区,隶属河北省唐山市,地处环渤海中心地带、唐山南部,毗邻京津两大城市,南临渤海,隔海与大连、烟台以及朝鲜、韩国隔海相望,总面积19472平方千米。

河北唐山封城了吗2022 唐山没有封城。但3月22日晚间,唐山市新冠肺炎疫情防控工作领导小组办公室发布了“严格实施临时性全域封控管理的公告”,为彻底阻断疫情传播蔓延,尽快实现社会面清零,全市实施临时性全域封控管理。

相关推荐

  • 最近【常德地区疫情状况,常德市役情情况】

    最近【常德地区疫情状况,常德市役情情况】

    11.15常德封城了吗〖壹〗、常德没有封城。通过查询相关信息显示,截止到2022年12月3日,常德疫情防控情况形势依然严峻复杂,11月常德没有封城,实现了区域管控以及开展新一轮区域核酸检测工作,并且对未按规定报备、违规聚集、未按规定核酸检测、拒不配合流调和检查、拒不落实防疫措施依法追究刑事责任。湖南常德“五个一律”严防新型肺炎疫情所有民营医院发热门诊一律...

  • 最近【钦州属于疫情地区吗今天,2021年钦州是彽风险地区吗?】

    最近【钦州属于疫情地区吗今天,2021年钦州是彽风险地区吗?】

    广西哪里有疫情呀?〖壹〗、广西有疫情的是:防城港市4例,百色市4例,钦州市3例,桂林市1例,玉林市1例。截至4月10日24时,全区现有本土确诊病例13例(防城港市4例,百色市4例,钦州市3例,桂林市1例,玉林市1例),本土无症状感染者197例(防城港市83例,钦州市45例,百色市41例,崇左市18例,桂林市5例,北海市3例,南宁市2例)。〖贰〗、月26日,...

  • 辽源地区疫情最新情况/辽源市最新疫情情况

    辽源地区疫情最新情况/辽源市最新疫情情况

    辽源有没有疫情〖壹〗、阳江江城区相关来(返)云人员管控要求2月24日以来有阳江江城旅居史,或与通报病例活动轨迹有交集、重合的来(返)云人员,需立即向所在社区报备,并配合当地疫情防控措施。〖贰〗、通过查询相关公开信息显示,截止于2022年12月6日,吉林省防控防疫情况,辽源市有16例得病人数,吉林省防控管理要求是要密切关注各地发布的疫情动态信息,如与阳性感染...

  • 近来【菏泽东明县疫情风险地区菏泽东明新型冠状病毒】

    近来【菏泽东明县疫情风险地区菏泽东明新型冠状病毒】

    山东菏泽疫情怎么样了?〖壹〗、根据菏泽市疫情工作报告了解到,截止到2022年11月27日,经核实新增无症状感染者40例,属于中高风险地区,正在实行封控措施,即菏泽明天不能解封。菏泽,山东省辖地级市,中国牡丹之都,古称曹州,位于山东省西南部,鲁苏豫皖四省交界地带。本通告自发布之日起实施,后续将根据疫情防控形势变化及时调整。〖贰〗、现在菏泽疫情已经转好,无症状...

  • 最近【山东省疫情防控地区名单,山东省疫情防控最新通知】

    最近【山东省疫情防控地区名单,山东省疫情防控最新通知】

    全国疫情风险等级名单是?高风险等级地区:以县、市(区)为单位,累计病例超过50例,且14天内有聚集性疫情发生的地区。中风险地区:以县市区为单位,存在以下两种情况之一的地区:14天内有新增确诊病例,且累计确诊病例不超过50例;或累计确诊病例超过50例,但14天内未发生聚集性疫情。疫情级别通常根据疫情的传播风险、严重程度及防控需求进行划分,主要分为低风险地区、...

  • 【疫情农产品滞销地区,疫情导致农产品滞销,调查原因,如何开展?】

    【疫情农产品滞销地区,疫情导致农产品滞销,调查原因,如何开展?】

    北京疫情卷土重来?养羊业这5个方面影响太大了〖壹〗、北京新发地农产品聚集性疫情对养羊业的影响主要体现在以下五个方面:肉类销售滞销疫情导致人口流动受限、交通运输受阻,肉类市场消费需求下降。作为养殖业终端的肉类及快消品行业出现滞销,直接冲击农业养殖产业链。农村地区养殖的羊、猪等畜产品因市场不稳定面临销售困难,养殖户收入显著减少。〖贰〗、市场方面消费潜力大:羊肉...

  • 近来【疫情地区美团买菜能送吗疫情期间美团买菜】

    近来【疫情地区美团买菜能送吗疫情期间美团买菜】

    美团买菜当天就可以送到吗〖壹〗、美团买菜是当天送达;美团优选是当天预约,第二天提货。此外,还要在23:00前下单才能当天送。如果是美团买菜app,那么只要在23:00之前就能当天送达。如果超过了23:00点,那可能就要预约到第二天才能送达了。此外,在美团上还有一个“美团优选”功能,也可以用来买菜。这里买菜就不是当天送达了,它采用的是第一天预约,第二天自提的...

  • 西海岸疫情地区/西海岸新区新增病例

    西海岸疫情地区/西海岸新区新增病例

    西海岸新城学府项目因疫情防控较差被通报批评青岛西海岸新区新城学府项目因疫情防控措施落实不到位被通报批评,主要存在“场所码”使用不规范、核酸检测未落实、未封闭管理、未设置语音提示等问题。事件背景13日,青岛西海岸新区住房和城乡建设局发布《关于建筑工地疫情防控检查情况的通报》,明确指出新城学府项目(开发区)因疫情防控措施存在严重漏洞被公开批评。割地自保?美国这...

  • 俄罗斯远东地区有疫情嘛/俄罗斯远东地区包括哪里

    俄罗斯远东地区有疫情嘛/俄罗斯远东地区包括哪里

    海参崴现在可以去旅游吗?虽然海参崴已经对游客开放,但其签证政策仍然有一定的限制。根据俄罗斯的相关规定,如果是团队游客,可以享受免签证入境的便利政策。这意味着,如果是通过旅行社组织的团队旅游,游客可以无需办理签证即可进入海参崴。然而,如果是个人游客,则仍然需要前往俄罗斯联邦驻华领事馆办理旅游签证。去海参崴是否需要签证取决于旅行方式和身份。如果是参加团队游,通...

  • 横岗疫情高风险地区查询(横岗疫情解封了吗)

    横岗疫情高风险地区查询(横岗疫情解封了吗)

    深圳横岗街道黄码人员核酸检测点在哪里采样点类型:黄码人员需前往医院设置的黄码专用采样点进行检测,普通社会面核酸采样点不提供黄码检测服务。适用对象:未出现发热、干咳、乏力等新冠前十症状的黄码人员。若存在相关症状,需直接前往发热门诊就诊。小区封闭管理严格落实社区各小区、园区及店家迅速响应街道通知,六联小区连夜完成围合封闭,安装铁质围栏,仅保留一个出入口。值守人...

返回顶部