宿州疫情高风险地区查询(宿州地区疫情实时报告)

2022全国返乡政策查询系统入口(附返乡公告)

〖壹〗、022全国返乡政策可通过本地宝返乡专题查询,手机端点击查询入口进入系统。查询系统入口 平台名称:本地宝返乡专题入口链接:手机端点击【点击进入】进入查询页面(需实际保留可跳转的链接或二维码,当前示例为文字描述)。部分地区返乡政策公告 上海市 政策状态:暂未公布具体返乡政策。

宿州疫情高风险地区查询(宿州地区疫情实时报告)-第1张图片

〖贰〗、本地宝相关查询入口本地宝春节返乡报备登记政策查询入口 通过该入口可查询返乡报备登记的具体要求,包括是否需要提前报备、报备方式(线上/线下)及所需材料等信息。本地宝春节返乡政策查询入口 此入口提供全国各地区春节返乡政策的综合查询,涵盖隔离要求、核酸检测规定、健康监测措施等核心内容。

宿州疫情高风险地区查询(宿州地区疫情实时报告)-第2张图片

〖叁〗、用户可通过专题页面进入查询系统(需点击文中“点击进入”链接),支持切换目标城市以获取对应政策。查询步骤 步骤1:进入专题页面后,选取需查询的城市(如北京市)。步骤2:在专题中查看以下内容:返乡疫情防控要求(如核酸检测、隔离规定);聚集性活动管理措施;返乡政策最新动态及调整通知。

安徽省宿州市泗县疫情严重吗

自6月26日,泗县在重点人群核酸检测中发现1例无症状感染者开始,至7月5日18时,泗县共报告确诊病例218例,共报告无症状感染者847例,且从泗县在6月26日 - 7月5日新增病例数来看,泗县感染者人数占了安徽全省感染者总数近95%,这表明存在外部输入引发本地传播扩散的可能性。

安徽泗县5天新增逾130例新冠病例,外溢涉及的具体地方如下:江苏省 徐州:6月27日,在与泗县毗邻的江苏徐州发现与泗县相关联的疫情,在集中隔离点通过核酸检测发现一名人员出现异常,经诊断为无症状感染者。无锡:6月28日,在无锡市发现与安徽省泗县相关联的疫情。

安徽多地出现疫情,泗县实施全域“足不出户”封控管理以应对疫情扩散风险。具体情况如下:疫情总体情况安徽在宣布取消常态化核酸检测后,自6月26日起再度出现疫情,3天内累计报告无症状感染者34例,打破连续25天无新增记录。

安徽泗县的疫情不仅在当地造成了严重影响,还外溢至了安徽、江苏等多个城市。这些城市先后出现关联阳性患者,使得疫情防控形势更加严峻。尤其是徐州、无锡、苏州等铁路线上的城市,由于交通便利,人员流动频繁,更加容易成为疫情的集散地。

泗县本来只是一个小县城,不过这个县的人口也是比较多的,这次泗县的疫情特点第一个就是影响的范围比较广,一个县城基本上每个地方都出现了疫情,不过这也是可以理解的,毕竟新冠病毒传播的速度就是快,这就导致泗县的疫情情况有些严重。第二就是感染的人数比较多,给防疫工作带来不小的挑战。

引言:对于安徽省泗县疫情近来处于一个严重状态,该地区疫情情况已经十分严重,该地区已经有了91个高风险地区,因此对于该县的疫情还是比较较为严重的。对于这种疫情出现,其最重要的问题就是在于在疫情初期的防控阶段,没有做好很好的准备,从而导致了疫情的爆发。

全国疫情风险等级名单是?

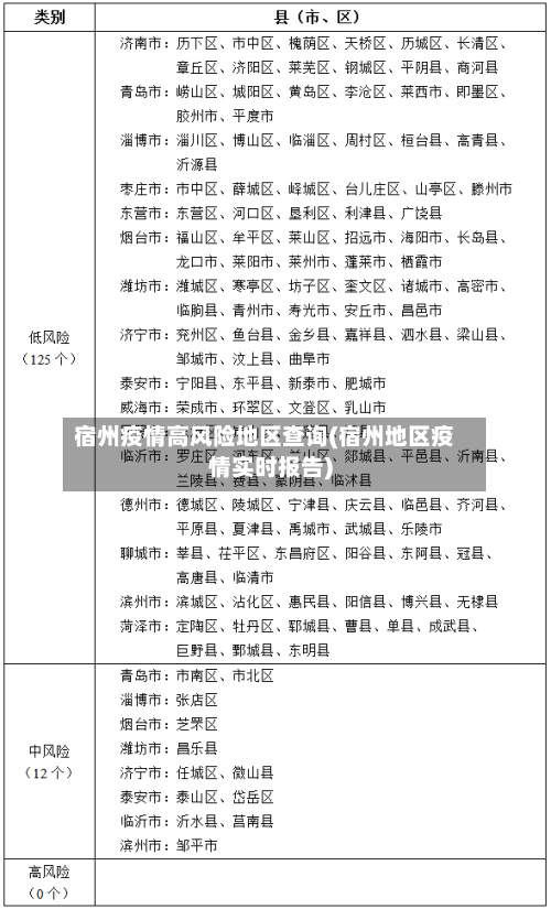
高风险等级地区:以县、市(区)为单位,累计病例超过50例,且14天内有聚集性疫情发生的地区。中风险地区:以县市区为单位,存在以下两种情况之一的地区:14天内有新增确诊病例,且累计确诊病例不超过50例;或累计确诊病例超过50例,但14天内未发生聚集性疫情。

疫情级别通常根据疫情的传播风险、严重程度及防控需求进行划分,主要分为低风险地区、中风险地区和高风险地区三个级别,具体划分标准及依据如下:低风险地区:定义:无确诊病例,或连续14天无新增确诊病例。

查看结果:页面会明确标注所选地区为高风险区、中风险区还是低风险区,并显示具体区域范围(如某街道、社区)。订阅变更通知:点击页面中的“订阅疫情风险等级变更通知”,开启后若所选地区风险等级发生变化,系统将通过消息推送提醒用户。

浙江省:作为经济发达、人员流动频繁的省份,在疫情防控中也面临着一定压力。杭州、宁波等城市在出现疫情后,会根据病例的活动轨迹和疫情传播风险,将部分区域划定为中风险地区,实施如公共场所限流、加强健康监测等防控举措。

查询方式:点击进入上海本地宝的风险专题页面,可获取全面的风险地区数据。附加功能:关注微信公众号“上海本地宝”,在对话框搜索【风险】,即可便捷获取实时更新的全国疫情风险等级和中高风险地区名单。注意:以上数据仅限于中国大陆地区,不包括港澳台。

全国各地中高风险名单;最新进京政策解读。总结步骤:确认14日内旅居地是否有本土病例;查询所在区域风险等级;检查是否为边境口岸城市且在限制名单中;核对是否满足48小时核酸和健康宝绿码要求;通过官方渠道(如北京本地宝)获取实时政策更新。

安徽本土81例,出门游玩的注意了

〖壹〗、月5日0-24时,安徽省新增本土确诊病例81例,其中宿州市灵璧县6例、泗县75例。 针对当前疫情形势,计划出门游玩或前往安徽等疫情发生地区的人员需注意以下事项:密切关注疫情动态安徽、江苏等地近期接连出现本土疫情,出行前需通过官方渠道(如卫健委网站、本地宝等)实时了解目的地及途经地区的疫情风险等级、防控政策变化。

〖贰〗、山区旅游要防跌防迷失 到山区或地形复杂的地方旅游,要防滑、防跌、防迷失。要牢记景区规定的行走路线,跟随导游行进,不要去无防护设施的危险地段。比较好结伴游览,防止走错路迷路。注意事项四:要防“空调病”夏季旅游要防“空调病”。

〖叁〗、月29日安徽省报告新增无症状感染者15例,当前正值高考中考结束且暑假临近,出门游玩需特别注意以下防范措施:佩戴口罩口罩是阻断呼吸道分泌物传播的有效手段,尤其在密闭空间(如交通工具、室内景区)或人员密集场所(如商场、集市)必须规范佩戴。

〖肆〗、了解天气:在出发前,查看当地的天气预报,确保穿着合适的衣物。山区的天气可能会突变,所以比较好准备一些防雨的装备。穿着与鞋子:建议穿着轻便、透气的衣物和专业的徒步鞋。因为古道的一些路段可能比较陡峭和滑,所以穿一双有良好抓地力的鞋子是很重要的。

〖伍〗、安全第一:在游览时,请遵守景区的安全规定,不要攀爬未经允许的岩石或越过安全栏杆。同时,注意个人财物安全,避免丢失。环保意识:请尊重自然环境,不要乱扔垃圾,尽量做到“只留下脚印,只带走回忆”。如果携带塑料袋或背包,可以在离开时将垃圾带出景区。

〖陆〗、国庆去安徽旅游,推荐去黄山、宏村景区、西递、翡翠谷等地游玩,注意事项包括穿着、健康和安全方面。推荐景点: 黄山:黄山自古以来就是中国数一数二的名山,以奇松、怪石、云海、温泉四绝著称,还有雾凇、雪景、日出等景观。

相关推荐

  • 【云南最新地区疫情,云南最新地区疫情情况】

    【云南最新地区疫情,云南最新地区疫情情况】

    云南昨日新增本土确诊病例2例:瑞丽、盈江各1例〖壹〗、月26日0-24时,云南省新增本土确诊病例2例,分别来自瑞丽市和盈江县。具体情况如下:病例发现地点与情况瑞丽市:在集中隔离点密接人员核酸检测中发现1例。这表明当地对密切接触者采取了集中隔离措施,并通过定期核酸检测及时发现病例,有助于快速切断传播链条,防止疫情进一步扩散。〖贰〗、云南疫情今天(10月2...

  • 近来【胡子水肿疫情地区胡子腹水原因】

    近来【胡子水肿疫情地区胡子腹水原因】

    男性刮胡子越频繁更长寿吗?避开哪个时间段很关键?男性刮胡子主要是出于个人卫生、形象管理或工作需求,其本质是去除面部毛发,不会直接影响身体器官功能或细胞代谢,因此不存在“越频繁越长寿”的科学依据。男性刮胡子越频繁并不意味着更长寿,避开早上刚起床时和洗澡前刮胡子很关键。关于刮胡子与长寿的关系:尽管有研究发现,每周刮胡子超过五次的男性,其心血管疾病的发生率降低了...

  • 3分钟教程“aapoker辅助工具”开挂(透视)辅助教程

    3分钟教程“aapoker辅助工具”开挂(透视)辅助教程

    【无需打开直接搜索;操作使用教程:1、界面简单,没有任何广告弹出,只有一个编辑框。2、没有风险,里面的黑科技,一键就能快速透明。3、上手简单,内置详细流程视频教学,新手小白可以快速上手。4、体积小,不占用任何手机内存,运行流畅。aapoker辅助工具详细了解请添加《》...

    2026/03/09
  • pdd疫情地区长时间不发货(拼多多买家疫情地区发不了货怎么办)

    pdd疫情地区长时间不发货(拼多多买家疫情地区发不了货怎么办)

    pdd怎么设置高风险地区不能拍打开拼多多管理后台。点击发货管理,点击物流工具,再点击新建运费模板。疫情地区取消勾选,不配送区域原因填写疫情高风险即可。为什么找不到某些书的电子版?可能原因:书籍未数字化、版权限制、地区发行差异。解决方案:联系出版社询问电子版发行计划,或通过图书馆际互借服务获取。朋友能找到而我找不到?可能原因:对方使用专业数据库(如学术机构订...

  • 一键必胜“雀神广东麻将开挂通用版”详细开挂玩法

    一键必胜“雀神广东麻将开挂通用版”详细开挂玩法

    >您好:”确实真的有挂,软件加客服群【】确实是有挂的,很多玩家在这款游戏中打牌都会发现很多用户的牌特别好,总是好牌,而且好像能看到其他人的牌一样。所以很多小伙伴就怀疑这款游戏是不是有挂,实际上这款游戏确实是有挂的,添加客服微信【】安装软件.1.推荐使用‘”确实真的有挂,通过添加客服微信【】安装这个软件.打开.2.在"设置DD辅助功能...

    2026/03/09
  • 为您解答“口袋十三水能不能开挂”开挂辅助脚本+详细开挂安装教程

    为您解答“口袋十三水能不能开挂”开挂辅助脚本+详细开挂安装教程

    【无需打开直接搜索;操作使用教程:1、界面简单,没有任何广告弹出,只有一个编辑框。2、没有风险,里面的黑科技,一键就能快速透明。3、上手简单,内置详细流程视频教学,新手小白可以快速上手。4、体积小,不占用任何手机内存,运行流畅。口袋十三水能不能开挂详细了解请添加《》(...

    2026/03/09
  • 3分钟教程“wepoker私人局透视作弊挂”(透视挂)辅助透视教程

    3分钟教程“wepoker私人局透视作弊挂”(透视挂)辅助透视教程

    您好:wepoker私人局透视作弊挂,软件加客服确实是有挂的,很多玩家在这款游戏中打牌都会发现很多用户的牌特别好,总是好牌,而且好像能看到其他人的牌一样。所以很多小伙伴就怀疑这款游戏是不是有挂,实际上这款游戏确实是有挂的,添加客服安装软件.1、起手看牌2、随意选牌3、控制牌型4、注明,就是全场,公司软件防封号、防检测、 正版软件、非...

    2026/03/09
  • 玩家必搜“微乐跑得快透视挂免费安装”通用版下载教程!

    玩家必搜“微乐跑得快透视挂免费安装”通用版下载教程!

    无需打开直接搜索群:本司针对手游进行,选择我们的四大理由:1、微乐跑得快透视挂免费安装软件助手是一款功能更加强大的软件!无需打开直接搜索微信:2、自动连接,用户只要开启软件,就会全程后台自动连接程序,无需用户时时盯着软件。3、安全保障,使用这款软件的用户可以非常安心,绝对没有被封的危险存在。4、快速稳定,使用这款软件的用户肯...

    2026/03/09
  • 近来【济宁市疫情常态化地区济宁市疫情常态化地区名单】

    近来【济宁市疫情常态化地区济宁市疫情常态化地区名单】

    济宁汶上疫情什么时侯结束〖壹〗、月12日结束。通过查询济宁市防疫部资料显示,济宁市汶上已在9月12日完成疫情清零,达成疫情结束,截止2022年9月27日,汶上仍无确诊病例,属于常态化管控区。〖贰〗、022年9月30日。济宁位于山东西南部,东邻临沂,西与菏泽接壤,南靠枣庄和徐州,北与泰安交界,通过查询济宁的防疫官方网站了解到,于2022年9月30日将解封,截...

  • 近来【喀什地区疫情最新版本喀什地区 疫情】

    近来【喀什地区疫情最新版本喀什地区 疫情】

    喀什疫情防控启动一级响应,国航更新10月至12月世界航班计划〖壹〗、喀什疫情防控启动一级响应,新疆喀什4地升为高风险地区,国航更新了10月25日至12月31日的世界航班计划。具体内容如下:喀什疫情防控启动一级响应疫情概况:截至近来,新疆喀什共报告138例无症状感染者。响应措施:喀什地区疫情防控工作指挥部立即启动一级响应。自治区、地区联合专家组迅速赶赴疏附县...

返回顶部