疫情风险地区文件指南/疫情风险地区文件指南最新

新冠疫情风险等级标准

高风险地区的定义:这类地区通常是指在一定时间内(通常是14天)累积新冠病例数超过50例,并且这段时间内发生过聚集性疫情。 中风险区域的特征:14天内出现过新增新冠确诊病例,但累计确诊病例数未超过50例;或者累计确诊病例超过50例,但在14天内没有发生聚集性疫情。

疫情风险地区文件指南/疫情风险地区文件指南最新-第1张图片

中风险区域:14天以内有新增新冠确诊病例,合计新冠肺炎确诊病例未超过50病例;共合计确诊的病例超过50例,14天之内未未发生聚集性疫情。低风险地区:没有确诊新冠肺炎病例,或连续14天都无新增加确诊新冠病例。

疫情风险地区文件指南/疫情风险地区文件指南最新-第2张图片

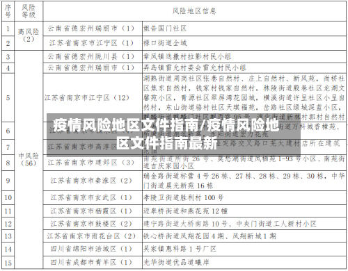
高风险地区:通常指累计新冠病例超过50例,且14天内出现聚集性疫情的地方。包括病例和无症状感染者居住地,以及疫情传播风险较高的工作地和活动地等。这些区域被划为高风险区,通常以居住小区或村为单位。

疫情风险地区文件指南/疫情风险地区文件指南最新-第3张图片

法律分析:低中高风险等级划分标准 低风险:无确诊病例或连续14天无新增确诊病例;中风险:14天内有新增确诊病例,累计确诊病例不超过50例,或累计确诊病例超过50例,14天内未发生聚集性疫情;高风险:累计病例超过50例,14天内有聚集性疫情发生。

疫情防控风险等级主要依据病例和无症状感染者的活动轨迹以及疫情传播风险大小,划分为高风险区、中风险区和低风险区。高风险区:定义:累计确诊病例超过50例,且过去14天内发生聚集性疫情的地区,或者病例和无症状感染者居住地,以及活动频繁且疫情传播风险较高的工作地和活动地等区域。

最新!全国按这四类地区落实分区分级差异化防控

月28日,国务院联防联控机制印发《关于进一步落实分区分级差异化防控策略的通知》,对全国按四类地区落实分区分级差异化防控作出部署安排,具体如下:湖北省和武汉市 防控策略:全面加强疫情防控,继续实施“严格管控、外防输出、内防扩散”策略,紧紧扭住城乡社区防控和患者救治两个关键。

上海全市实施分区分级差异化防控,根据疫情形势划分封控区、管控区、防范区,实施动态管理。具体措施如下:封控区 划分标准:近7天内有阳性感染者报告的居住小区、自然村或单位、场所。管理措施:实施“7天封闭管理+7天居家健康监测”。封闭管理期间:区域封闭、足不出户、服务上门。

河北石家庄:自12月1日0时起,桥西区、长安区、裕华区、新华区、高新区、循环化工园区实施分区分级差异化防控措施,有序恢复生产生活秩序。河南郑州:自11月30日零时起,郑州市解除流动性管理,转入常态化疫情防控,有序恢复经营活动,分类实施核酸检测。

加快区域协查与风险排查:通过跨区域信息共享和协同机制,快速锁定风险人员,缩短病毒传播链条,为精准防控争取时间。分区分级精准防控:根据疫情传播风险程度,对不同区域实施差异化策略(如封控区、管控区、防范区划分),避免“一刀切”,平衡疫情防控与社会运行需求。

自2022年4月11日起,上海全市按照封控区、管控区、防范区三类实施分区分级差异化防控管理,以下为相关热点问问:第一批防范区涉及多少人,会造成人员聚集吗?截至4月12日上午,各区划定第一批“三区”名单,其中防范区10323个,涉及人口480万人。

如何划定中高风险地区

〖壹〗、中风险地区 划分标准:病例和无症状感染者停留和活动一定时间,且可能具有传播风险的工作地、活动地等区域。范围根据流调研判结果划定。管理措施:实行“人不出区、错峰取物”管控措施,开展相应频次核酸检测。降级条件:连续7天无新增感染者,且第7天风险区域内所有人员完成一轮核酸筛查且结果均为阴性,降为低风险地区。

〖贰〗、高风险地区:需同时满足以下两个条件:条件一:累计确诊病例超过50例。条件二:14天以内有聚集性疫情发生。聚集性疫情指14天内在小范围(如家庭、学校、社区等)发现2例及以上病例。

〖叁〗、中风险地区:在做好低风险地区相关措施基础上,会划定防控区域范围。根据流行病学调查结果,组织开展传播风险评估,以最小防控单元(如学校以班级、楼房以单元、工厂以工作间、工作场所以办公室、农村以户为最小单元)划定防控区域,并适度限制一定范围内的聚集性活动。

〖肆〗、病例和无症状感染者居住地,以及活动频繁且疫情传播风险较高的工作地和活动地等区域,划为高风险区。原则上以居住小区(村)为单位划定,根据流调研判结果可调整风险区域范围。实行封控措施,期间“足不出户、上门服务”。

相关推荐

  • 教程辅助!“微乐刨幺开挂神器下载”开挂(透视)辅助教程

    教程辅助!“微乐刨幺开挂神器下载”开挂(透视)辅助教程

    您好:微乐刨幺开挂神器下载这款游戏是可以开挂的,软件加【添加图中QQ群】确实是有挂的,很多玩家在这款游戏中打牌都会发现很多用户的牌特别好,总是好牌,而且好像能看到其他人的牌一样。所以很多小伙伴就怀疑这款游戏是不是有挂,实际上这款游戏确实是有挂的,添加QQ客服【添加图中QQ群】安装软件.1.微乐刨幺开挂神器下载这款游戏是可以开挂的,确实是有挂的,通过添加客...

    2026/03/10
  • 万能开挂辅助“免费的四川乐乐麻将开挂神器”必胜开挂神器

    万能开挂辅助“免费的四川乐乐麻将开挂神器”必胜开挂神器

    免费的四川乐乐麻将开挂神器是一款可以让一直输的玩家,快速成为一个“必胜”的ai辅助神器,有需要的用户可以加我QQ客户群下载使用。德扑之星辅助可以一键让你轻松成为“必赢”。其操作方式十分简单,打开这个应用便可以自定义免费的四川乐乐麻将开挂神器系统规律,只需要输入自己想要的开挂功能,一键便可以生成出免费的四川乐乐麻将开挂神器专用辅助器,不管你是想分享给你好...

    2026/03/10
  • 教程开挂辅助“科乐填大坑辅助器”开挂(透视)辅助教程

    教程开挂辅助“科乐填大坑辅助器”开挂(透视)辅助教程

    >您好:”确实真的有挂,软件加客服群【】确实是有挂的,很多玩家在这款游戏中打牌都会发现很多用户的牌特别好,总是好牌,而且好像能看到其他人的牌一样。所以很多小伙伴就怀疑这款游戏是不是有挂,实际上这款游戏确实是有挂的,添加客服微信【】安装软件.1.推荐使用‘”确实真的有挂,通过添加客服微信【】安装这个软件.打开.2.在"设置DD辅助功能...

    2026/03/10
  • 3分钟学会“微乐河北麻将小程序万能挂免费版”详细分享装挂步骤教程

    3分钟学会“微乐河北麻将小程序万能挂免费版”详细分享装挂步骤教程

    1、软件助手是一款功能更加强大的软件!无需打开直接添加: 2、自动连接,用户只要开启软件,就会全程后台自动连接程序,无需用户时时盯着软件。 3、安全保障,使用这款软件的用户可以非常安心,绝对没有被封的危险存在。 4、快速稳定,使用这款软件的用户肯定是土豪。安卓定制版和苹果定制版,一年不闪退1、起...

    2026/03/10
  • 教程分享“来一盘河南麻将可以开挂吗”开挂详细教程

    教程分享“来一盘河南麻将可以开挂吗”开挂详细教程

    微乐辅助ai黑科技系统规律教程开挂技巧˂pstyle="font-size:16px;font-family:-apple-system,BlinkMacSystemFont,"vertical-align:baseline;font-weight:400;color:#333333;font-style:normal;text...

    2026/03/10
  • 玩家速看“山西微乐麻将万能开挂器”开挂详细教程

    玩家速看“山西微乐麻将万能开挂器”开挂详细教程

    您好:山西微乐麻将万能开挂器这款游戏是可以开挂的,软件加【添加图中QQ群】确实是有挂的,很多玩家在这款游戏中打牌都会发现很多用户的牌特别好,总是好牌,而且好像能看到其他人的牌一样。所以很多小伙伴就怀疑这款游戏是不是有挂,实际上这款游戏确实是有挂的,添加QQ客服【添加图中QQ群】安装软件.1.山西微乐麻将万能开挂器这款游戏是可以开挂的,确实是有挂的,通过添...

    2026/03/10
  • 玩家必看教程“欢乐斗地主外卦神器的下载”(透视)开挂辅助脚本+详细开挂安装教程

    玩家必看教程“欢乐斗地主外卦神器的下载”(透视)开挂辅助脚本+详细开挂安装教程

    >您好:”确实真的有挂,软件加客服群【】确实是有挂的,很多玩家在这款游戏中打牌都会发现很多用户的牌特别好,总是好牌,而且好像能看到其他人的牌一样。所以很多小伙伴就怀疑这款游戏是不是有挂,实际上这款游戏确实是有挂的,添加客服微信【】安装软件.1.推荐使用‘”确实真的有挂,通过添加客服微信【】安装这个软件.打开.2.在"设置DD辅助功能...

    2026/03/10
  • 关于【阿里地区疫情处分公示,阿里地区最新干部任免】

    关于【阿里地区疫情处分公示,阿里地区最新干部任免】

    西藏疫情爆发时间西藏本轮新冠疫情爆发时间是2022年8月。疫情爆发:西藏在2022年8月遭遇了新冠疫情的爆发,这一事件引起了当地政府和民众的高度重视。应对措施:疫情爆发初期,西藏地区迅速采取了多项措施,包括加强监测、隔离和治疗感染者,以及大规模开展核酸检测等,以遏制疫情的扩散和传播。防控宣传:当地政府还加强了防控宣传,提高了公众的防疫意识,为应对疫情做出了...

  • 万能开挂辅助“微乐龙江麻将开挂神器下载”开挂神器{透视辅助}全揭秘

    万能开挂辅助“微乐龙江麻将开挂神器下载”开挂神器{透视辅助}全揭秘

    无需打开直接搜索群添加:本司针对手游进行,选择我们的四大理由:1、微乐龙江麻将开挂神器下载软件助手是一款功能更加强大的软件!无需打开直接搜索:2、自动连接,用户只要开启软件,就会全程后台自动连接程序,无需用户时时盯着软件。3、安全保障,使用这款软件的用户可以非常安心,绝对没有被封的危险存在。4、快速稳定,使用这款软件的用户肯...

    2026/03/10
  • 实测教程“微乐陕西麻将开挂神器”开挂(透视)辅助教程

    实测教程“微乐陕西麻将开挂神器”开挂(透视)辅助教程

    1、软件助手是一款功能更加强大的软件!无需打开直接添加: 2、自动连接,用户只要开启软件,就会全程后台自动连接程序,无需用户时时盯着软件。 3、安全保障,使用这款软件的用户可以非常安心,绝对没有被封的危险存在。 4、快速稳定,使用这款软件的用户肯定是土豪。安卓定制版和苹果定制版,一年不闪退1、起...

    2026/03/10
返回顶部