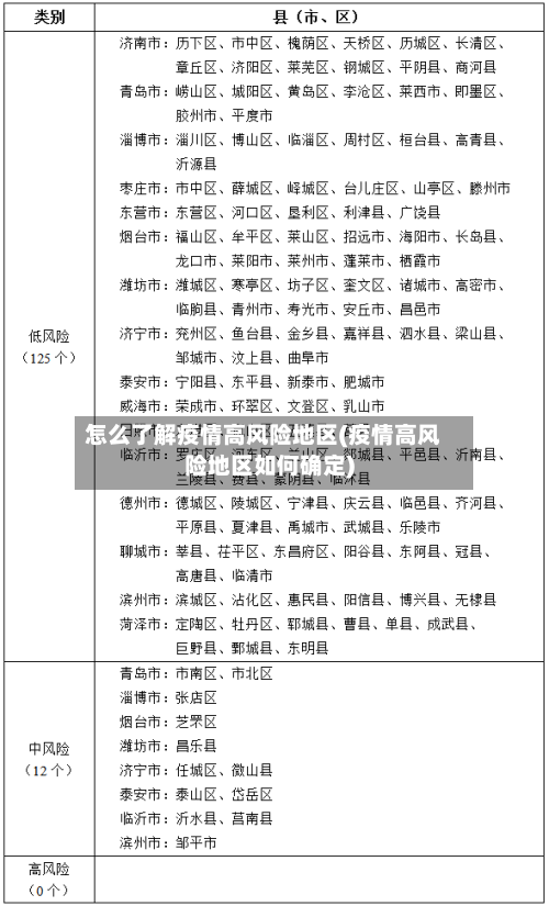
怎么了解疫情高风险地区(疫情高风险地区如何确定)

使用微信怎么查询疫情高低风险区

〖壹〗、步骤1:进入微信个人中心打开微信,点击右下角【我的】,进入个人中心页面,找到【支付】选项。步骤2:进入城市服务界面在支付页面中,向下滑动找到【城市服务】入口,点击进入。步骤3:选取抗疫查询功能在城市服务界面中,找到【抗疫服务】分类,点击【抗疫查询】。

怎么了解疫情高风险地区(疫情高风险地区如何确定)-第1张图片

〖贰〗、具体步骤:进入小程序入口打开微信,点击底部导航栏的“发现”选项,选取“小程序”功能。搜索政务平台在小程序搜索框中输入“国家政务服务平台”,或通过历史记录找到该小程序并进入。选取风险查询功能在小程序首页找到“各地疫情风险等级查询”入口,点击进入查询页面。

怎么了解疫情高风险地区(疫情高风险地区如何确定)-第2张图片

〖叁〗、打开手机中的微信app,点击上面搜索的选项。进入搜索的页面后,输入粤省事,点击结果中的小程序。在粤省事的页面中,点击疫情区域的选项。进入疫情区域的页面后,可以查看高风险和中风险的地区。点击页面右上角三个点的图标,即可可以分享给好友。

怎么了解疫情高风险地区(疫情高风险地区如何确定)-第3张图片

〖肆〗、进入疫情风险等级查询功能在“国务院客户端”小程序首页,点击顶部搜索框,输入“疫情风险等级查询”,随后点击搜索结果中的“点击查看全国高中低风险疫情地区”选项。查看全国或指定地区风险等级程序默认显示全国疫情风险地区概览页面。

〖伍〗、全国中高风险地区名单可通过权威查询入口获取实时信息,数据不包含港澳台地区,信息来源于各地政府、卫健委权威发布。全国风险等级查询入口国务院微信小程序用户可通过微信搜索“国务院客户端”小程序,进入后点击“疫情风险查询”功能,即可查看全国中高风险地区实时名单。

〖陆〗、进入风险地区查询界面在疫情信息页面中,向下滑动屏幕,找到“风险地区”入口并点击,系统将展示风险地区查询功能。查询具体地区风险等级在风险地区页面中,可通过两种方式查询:定位所在地区:系统自动识别当前定位,直接显示所在地区的风险等级(如低风险、中风险或高风险)。

2022年全国中高风险地区查询方式入口

〖壹〗、022年全国中高风险地区查询可通过以下两种主要方式实现:查询方式一:国务院客户端小程序——疫情风险等级查询入口获取:通过微信搜索“国务院客户端”小程序,进入后即可找到“疫情风险等级查询”功能入口。查询流程:进入小程序后,点击页面上部的查询按钮,系统将直接展示全国中高风险地区名单,信息一目了然,无需复杂操作。

〖贰〗、022年清明节期间,国内中高风险地区因疫情形势动态变化,无法直接列举具体地区名称,但可通过官方查询入口实时获取最新名单。

〖叁〗、实时查询入口电脑端 国务院官方网站:通过国家卫生健康委员会或国务院客户端官方网站查询全国风险地区列表,数据权威且更新及时。微信端 “国务院客户端”小程序:打开微信,搜索“国务院客户端”小程序;进入后点击“疫情风险查询”功能,支持按省份、城市或区县筛选,并可查看具体风险等级及防控政策。

〖肆〗、打开抖音APP首页:启动应用后,默认显示首页内容,点击页面顶部“同城”选项。进入抗疫频道:在同城界面中,点击页面上方的“抗疫”按钮,系统将跳转至抗疫专题页面。查看风险地区名单:在抗疫频道页面中,点击顶部的“风险地区”选项,系统将显示包含武汉在内的全国中高风险地区实时名单。

〖伍〗、输入信息查询:填写出发地和目的地,下拉页面即可查看两地最新防疫要求,如是否需要核酸检测、隔离措施等。北京本地宝(针对进京政策)查询方式:微信搜索公众号“北京本地宝”,关注后对话框回复【元旦进京】,可获取以下信息:元旦期间进京最新规定(是否需要核酸检测、隔离措施)。

〖陆〗、全国中高风险地区查询:通过本地宝或国家政务服务平台查询实时风险等级。核酸检测机构查询:如需核酸检测,可查询上海24小时定点机构名单或其他地区指定检测点。

怎么在手机上查看全国中高风险疫情地区

〖壹〗、在手机上查看全国中高风险疫情地区,可通过微信《扫码抗疫情》小程序实现,具体步骤如下:步骤一:进入《扫码抗疫情》小程序打开微信,点击顶部“搜索小程序”栏,输入“扫码抗疫情”,在搜索结果中选取并进入该小程序。步骤二:选取《更多服务》进入小程序后,找到并点击《疫苗信息》选项,在展开的菜单中选取《更多服务》。

〖贰〗、全国风险等级查询入口国务院微信小程序用户可通过微信搜索“国务院客户端”小程序,进入后点击“疫情风险查询”功能,即可查看全国中高风险地区实时名单。该平台数据由国家卫生健康委员会提供,更新及时且权威。

〖叁〗、在微信上查询全国中高风险疫情地区,可按以下步骤操作:打开微信并进入“支付”页面:打开微信应用,在底部菜单栏点击“我”,随后选取“支付”选项。进入“城市服务”板块:在“支付”页面中,找到并点击“城市服务”功能入口。该功能整合了各类本地化便民服务,包括与疫情相关的查询服务。

怎么看地区是否高风险地区

〖壹〗、可以通过支付宝的国务院客户端中的疫情风险查询功能来判断一个地区是否为中高风险地区,具体步骤如下:打开支付宝应用中心:在手机上启动支付宝应用,进入应用中心界面。选取国务院客户端选项:在应用中心界面中,浏览并找到“国务院客户端”选项,点击进入。点击疫情风险查询功能:在国务院客户端界面中,寻找并点击“疫情风险查询”功能。

〖贰〗、可以通过支付宝上的疫情风险等级查询功能来判断是否为中高风险地区,具体操作如下:工具/原料 小米11MIUI12支付宝20方法/步骤 进入支付宝软件:首先,打开手机上的支付宝应用。点击市民中心:在支付宝首页,找到并点击“市民中心”选项。

〖叁〗、高风险地区 划分标准:以病例和无症状感染者的居住地为主,以及其活动频繁且传播风险较高的工作地、活动地等区域。原则上以居住小区(村)为单位划定,范围可根据流调研判结果调整。管理措施:实行“足不出户、上门服务”封控措施,开展高频次核酸检测。

怎么判断是中高风险地区

〖壹〗、中风险地区 划分标准:病例和无症状感染者停留和活动一定时间,且可能具有传播风险的工作地、活动地等区域。范围根据流调研判结果划定。管理措施:实行“人不出区、错峰取物”管控措施,开展相应频次核酸检测。降级条件:连续7天无新增感染者,且第7天风险区域内所有人员完成一轮核酸筛查且结果均为阴性,降为低风险地区。

〖贰〗、安全状况:中高风险地区的安全状况是划分的重要标准之一。这包括犯罪率、袭击威胁、等因素。安全状况较差的地区通常被划分为高风险区,而相对较好的地区则被划分为中风险区。 稳定:稳定程度也是中高风险地区划分的重要指标。动荡和不稳定的地区往往存在较高的风险,而相对稳定的地区则风险较低。

〖叁〗、可以通过支付宝上的疫情风险等级查询功能来判断是否为中高风险地区,具体操作如下:工具/原料 小米11MIUI12支付宝20方法/步骤 进入支付宝软件:首先,打开手机上的支付宝应用。点击市民中心:在支付宝首页,找到并点击“市民中心”选项。

〖肆〗、中高风险地区的划分标准是以县市区为单位的。如果一个县市区在14天内没有新增确诊病例,或者累计确诊病例不超过50例,那么它被划分为低风险地区。 如果一个县市区在14天内有新增确诊病例,累计确诊病例超过50例,但14天内没有发生聚集性疫情,那么它被划分为中风险地区。

〖伍〗、选取想要查询的地区,可以是省份、城市或具体区县。输入或选取地区后,系统将显示该地区的疫情风险等级。判断中高风险地区:通过查询结果,可以明确看到所选地区是否被列为中风险或高风险地区。通常,这些信息会以文字或颜色标识的形式呈现,如红色代表高风险地区,橙色代表中风险地区。

〖陆〗、可以通过支付宝中的风控地区查询功能来查看自己所在区域是否为中高风险地区,具体操作如下:工具/原料 华为P50HarmonyOS0.0支付宝80方法/步骤 第一步:打开手机进入支付宝,在首页点击国内新增。第二步:点击风险区域菜单。第三步:在疫情风险等级查询页面选取自己所在区域查看风险等级。

相关推荐

  • 玩家必看教程“怎样判断太行麻将开挂”详细分享装挂步骤教程

    玩家必看教程“怎样判断太行麻将开挂”详细分享装挂步骤教程

    【无需打开直接搜索照片中;操作使用教程:玩家必看教程“怎样判断太行麻将开挂”详细分享装挂步骤教程1、界面简单,没有任何广告弹出,只有一个编辑框。2、没有风险,里面的黑科技,一键就能快速透明。3、上手简单,内置详细流程视频教学,新手小白可以快速上手。4、体积小,不占用任何手机内存,运行流畅。...

    2026/03/12
  • 【对落后地区的疫情建议,国家对落后地区的政策】

    【对落后地区的疫情建议,国家对落后地区的政策】

    疫情期间是否让低收入国家的医疗服务更为艰难?〖壹〗、疫情期间低收入国家的经济压力更大,所以医疗服务方面的支出也受到了很大的影响。首先,低收入国家本来的经济水平就是相对落后,落后的经济水平让他们在各个方面的支出相对较少,由于落后的经济,所以他们的医疗资源也是比较落后的。〖贰〗、卫生系统崩溃:基础服务全面中断常规医疗服务瘫痪:世卫组织调查显示,全球90%国家的...

  • 一键必胜“免费微乐麻将万能开挂器下载”附开挂脚本详细步骤

    一键必胜“免费微乐麻将万能开挂器下载”附开挂脚本详细步骤

    【无需打开直接搜索;操作使用教程:1、界面简单,没有任何广告弹出,只有一个编辑框。2、没有风险,里面的黑科技,一键就能快速透明。3、上手简单,内置详细流程视频教学,新手小白可以快速上手。4、体积小,不占用任何手机内存,运行流畅。免费微乐麻将万能开挂器下载详细了解请添加...

    2026/03/12
  • 开挂辅助工具“微乐麻将小程序必赢神器免费安装”(详细透视教程)

    开挂辅助工具“微乐麻将小程序必赢神器免费安装”(详细透视教程)

    微乐麻将小程序必赢神器免费安装是一款专为微乐游戏设计的辅助工具,需要的玩家加上面群让师傅发给你教程,教你下载!旨在帮助玩家提高游戏胜率。该资源包含安装重点文档、必下文件、更新提示以及apk安装包等文件。【资源内容概述】该辅助工具通过自定义微乐小程序系统规律,为玩家提供强大的开挂功能,用户只需简单操作,即可一键生成微乐小程序专用辅助器。软件界面简洁明了,...

    2026/03/12
  • 一键必胜“微乐龙江麻将手机版有挂吗”(必备工具)辅助教学

    一键必胜“微乐龙江麻将手机版有挂吗”(必备工具)辅助教学

    微乐龙江麻将手机版有挂吗是一款专为微乐游戏设计的辅助工具,需要的玩家加上面群让师傅发给你教程,教你下载!旨在帮助玩家提高游戏胜率。该资源包含安装重点文档、必下文件、更新提示以及apk安装包等文件。【资源内容概述】该辅助工具通过自定义微乐小程序系统规律,为玩家提供强大的开挂功能,用户只需简单操作,即可一键生成微乐小程序专用辅助器。软件界面简洁明了,操作简...

    2026/03/12
  • 教程辅助“wepokerapp透视挂辅助软件”开挂(透视)辅助

    教程辅助“wepokerapp透视挂辅助软件”开挂(透视)辅助

    wepokerapp透视挂辅助软件是一款可以让一直输的玩家,快速成为一个“必胜”的ai辅助神器,有需要的用户可以加我QQ客户群下载使用。德扑之星辅助可以一键让你轻松成为“必赢”。其操作方式十分简单,打开这个应用便可以自定义wepokerapp透视挂辅助软件系统规律,只需要输入自己想要的开挂功能,一键便可以生成出wepokerapp透视挂辅助软件专用辅助...

    2026/03/12
  • 近来【佛山没疫情地区佛山有无疫情】

    近来【佛山没疫情地区佛山有无疫情】

    佛山解除疫情封控区最新消息(持续更新)通告依据与发布本通告由广州市花都区新型冠状病毒肺炎疫情防控指挥部办公室于2022年5月8日发布,调整措施基于疫情处置进展及疾控专家评估意见,旨在平衡疫情防控与社会经济秩序恢复需求。温馨提示居民可通过“广州本地宝”微信公众号查询最新解封动态、封控地图及防控政策,及时获取权威信息以配合后续管理。截至2022年4月11日更新...

  • 实测分析“水鱼透视辅助器”详细开挂玩法

    实测分析“水鱼透视辅助器”详细开挂玩法

    您好:水鱼透视辅助器这款游戏是可以开挂的,软件加【添加图中QQ群】确实是有挂的,很多玩家在这款游戏中打牌都会发现很多用户的牌特别好,总是好牌,而且好像能看到其他人的牌一样。所以很多小伙伴就怀疑这款游戏是不是有挂,实际上这款游戏确实是有挂的,添加QQ客服【添加图中QQ群】安装软件.1.水鱼透视辅助器这款游戏是可以开挂的,确实是有挂的,通过添加客服微信【添加...

    2026/03/12
  • 疫情查询风险地区神木市/神木市疫情风险等级

    疫情查询风险地区神木市/神木市疫情风险等级

    11月23日0时起榆林神木市新增15个高风险区延安市延安市辖2个市辖区、11个县:宝塔区、安塞区、延长县、延川县、子长县、志丹县、吴起县、甘泉县、富县、洛川县、宜川县、黄龙县、黄陵县。榆林市榆林市辖2个市辖区、10个县:榆阳区、横山区、神木市、府谷县、靖边县、定边县、绥德县、米脂县、佳县、吴堡县、清涧县、子洲县。始发站神木,到站西安。神木发车时间17:...

  • 必备科技“微乐福建麻将开挂神器”(详细透视教程)

    必备科技“微乐福建麻将开挂神器”(详细透视教程)

    >>您好:软件加照片中联系客服,确实是有挂的,很多玩家在这款游戏中打牌都会发现很多用户的牌特别好,总是好牌,而且好像能看到其他人的牌一样。所以很多小伙伴就怀疑这款游戏是不是有挂,实际上这款游戏确实是有挂的,安装软件.必备科技“微乐福建麻将开挂神器”(详细透视教程)1、起手看牌2、随意选牌3、控制牌型4、注明,就是全场,公司软件...

    2026/03/12
返回顶部