德阳是否中高风险区
〖壹〗、这需要根据具体的地区来决定。低风险的地区暂时不需要隔离,中,高风险地区肯定需要隔离。疫情期间各类人员隔离时间的规定对中风险地区流入的人员一律实行居家隔离14天后,再继续实行7天居家健康管理;不具备居家隔离条件的,应安排集中隔离。对高风险地区流入的人员一律实行集中隔离14天后,继续实行7天居家隔离观察。

〖贰〗、有本土新增感染者但暂未划定中高风险地区,以及疫情风险较高的地市来(返)德人员:参照中高风险地区规定执行。高风险职业返乡人员:冷链食品、隔离场所、医疗机构发热门急诊、海关各口岸、世界航空等高风险职业的返乡人员须提供48小时内核酸阴性证明,纳入网格化管理。

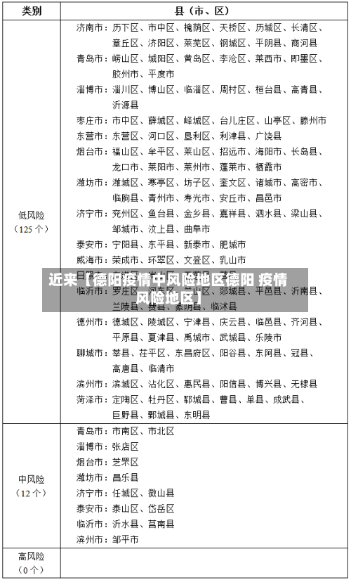
〖叁〗、属于。截至8月14日24时,四川全省有一处中高风险区,1个中风险区,1个低风险区,涉及德阳。中风险是德阳旌阳区天元街道王谊村原12组已划定为中风险区,低风险是德阳旌阳区、德阳经开区除上述中风险区外的其他区域均为低风险区。
〖肆〗、月7日德阳市无新增本土病例,调整绵竹市疫情风险等级。调整后德阳市已无高、中风险区,低风险区同步解除。自8月17日零时起,旌阳区天元街道王谊村原12组的风险等级由中风险区调整为低风险区。近来,德阳市已无高、中风险区,低风险区同步解除。

德阳是低风险还是中风险
自8月17日零时起,旌阳区天元街道王谊村原12组的风险等级由中风险区调整为低风险区。近来,德阳市已无高、中风险区,低风险区同步解除。最新来(返)德政策无疫情发生县(市、区、旗)来(返)德人员可自由流动,入德时无需提供核酸检测阴性证明,入德后需查验健康码和风险城市旅居史,并按照疫情防控提醒短信落实相关管理措施。
近来德阳市全域仍为低风险地区。在德人员均已落实集中隔离观察措施,首次核酸检测均为阴性;外地密切接触者已外发协查函。对无症状感染者曾活动过的场所已进行终末消毒。外省人员去德阳需要隔离吗?这需要根据具体的地区来决定。低风险的地区暂时不需要隔离,中,高风险地区肯定需要隔离。
这需要根据具体的地区来决定。低风险的地区暂时不需要隔离,中,高风险地区肯定需要隔离。疫情期间各类人员隔离时间的规定对中风险地区流入的人员一律实行居家隔离14天后,再继续实行7天居家健康管理;不具备居家隔离条件的,应安排集中隔离。
属于。截至8月14日24时,四川全省有一处中高风险区,1个中风险区,1个低风险区,涉及德阳。中风险是德阳旌阳区天元街道王谊村原12组已划定为中风险区,低风险是德阳旌阳区、德阳经开区除上述中风险区外的其他区域均为低风险区。
可以。截止于2022年9月21日,根据德阳政府疫情防控政策显示,该地属于低风险地区,是可以进行办婚宴的,但是不能超过10桌的邀请,还必须持有48小时核酸检测报告以及健康码。德阳,四川省辖地级市,位于成都平原东北部,地处龙门山脉向四川盆地过渡地带;西北部为山地垂直气候。
德阳出行政策
近来暂未获取到2026年德阳灯会的免票条件相关信息。不过,可以借鉴2025第十六届德阳灯会的免票政策,推测2026年德阳灯会免票条件可能包含以下几类人群,但具体仍需以官方发布信息为准:老年群体2025年政策中明确65周岁(含)以上老人可免票入园。这一规定通常基于对老年群体的关怀,考虑到其经济状况和出行便利性。
根据2025年德阳灯会政策,60岁老人不免门票,2026年政策未公开,建议出行前确认。2025年德阳灯会的官方免票政策中,针对60岁老人没有免票规定,免门票的老人需是65周岁(含)以上。
德阳市2025年11月28日未明确实施限行规定。以下是具体分析:德阳市当前限行政策背景德阳市此前存在限行措施,但近来已暂时取消。这一调整反映了当地交通管理政策根据实际交通状况和城市发展需求进行的动态优化,旨在平衡交通流量与市民出行便利性。
免费乘坐公共交通工具持有“德阳市无偿献血、造血干细胞捐献博爱卡”(以下简称“博爱卡”)的献血者,可免费乘坐德阳裕兴公共交通有限公司运营的常规公交线路(不含定制公交、网约公交、旅游专线、临时专线等非常规公交)。此政策覆盖日常通勤需求,为献血者提供出行便利。
渣土、砂石、商砼等)及拖拉机、农用低速载货汽车、黄标车:禁行时段:全天24小时。禁行范围:与重中型普通货运车辆禁行区域一致。特别提示:德阳市限行政策可能根据交通管理需要、空气质量状况等因素进行调整,建议驾驶员在出行前通过德阳市公安交通管理部门官方渠道查询最新限行信息,确保合规行驶。
但是,一些不合规的网约车可能被下架或暂停运营,有可能会使乘客的出行选取更为有限。德阳市网约车新政的实施旨在促进网约车行业的健康发展,维护消费者的合法权益,提高车辆安全标准和服务质量。它将对网约车司机和平台的管理产生更为严格的要求,并建立了有效的监管机制和处罚措施。









