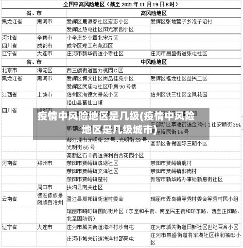
高风险中风险低风险划分标准一览
高风险地区界定:累计病例数超过50例,且14天内有聚集性疫情发生。中风险地区标准:14天内新增确诊病例,累计不超过50例,或累计超过50例但14天内无聚集性疫情。低风险地区特征:无确诊病例或连续14天无新增病例。

低风险(Low Risk):这类风险的发生概率低,对个人、财产或环境的影响较小。可能仅造成微小的损失或影响。通常不需要特殊的风险管理措施,但应保持必要的警惕。 较低风险(Moderate Risk):风险的发生概率较低,但可能对个人、财产或环境造成一定程度的损失或影响。

法律分析:低风险:无确诊病例或连续14天无新增确诊病例;中风险:14天内有新增确诊病例,累计确诊病例不超过50例,或累计确诊病例超过50例,14天内未发生聚集性疫情;高风险:累计病例超过50例,14天内有聚集性疫情发生。
中低高风险区划分标准:高风险区 病例和无症状感染者居住地,以及活动频繁且疫情传播风险较高的工作地和活动地等区域,划为高风险区。原则上以居住小区(村)为单位划定,根据流调研判结果可调整风险区域范围。
级别越高,风险越高:白领、教师、推销员等,一般为1-3类低风险,而高空作业、消防员、刑警等,为4-6类高风险职业。职业类别,并无统一:职业风险级别没有统一标准,比如中式厨师,在有的意外险属于2类,有的属于4列。
安全风险四个等级标准数值如下:通常是一个0-5或1-5的范围,其中0或1表示最低风险,5表示比较高风险。安全风险等级介绍 第一等级是重大风险,特点为:可能造成重大人员伤亡和设备损坏。第二等级是较大风险,特点为:造成人员伤亡和设备损坏。第三等级是一般风险,特点为:可能造成人员伤亡。

风险等级评估分为几级
风险预警等级分为五个等级,分别是Ⅰ级(一级)、Ⅱ级(二级)、Ⅲ级(三级)、Ⅳ级(四级)和Ⅴ级(五级)。 Ⅰ级风险:极低风险,无风险。此类风险对人身安全、财产或环境造成的损害非常轻微,正常监测和控制措施足以管理和应对。
风险评估通常分为五个等级,以应对不同程度的安全威胁。以下是每个等级的详细说明: 低风险(Low Risk):这类风险的发生概率低,对个人、财产或环境的影响较小。可能仅造成微小的损失或影响。通常不需要特殊的风险管理措施,但应保持必要的警惕。
风险预警等级分为五个等级。这些等级分别为:一级(Ⅰ级)、二级(Ⅱ级)、三级(Ⅲ级)、四级(Ⅳ级)和五级(Ⅴ级)。 一级(Ⅰ级):风险极低,无风险。这指的是风险非常小,对人身安全、财产或环境可能造成的损害非常轻微,通常可以通过常规的监测和控制措施来处理。
银行风险评估通常将风险等级分为五种类型。以下是关于银行风险评估等级的简要说明:不同风险等级的意义:风险评估是银行了解客户投资偏好和风险承受能力的关键工具,旨在匹配合适的理财产品。不同风险等级对应不同的投资品种,确保客户能够根据自身风险承受能力做出合理的投资决策。
风险评估五个等级划分为低风险(Low Risk)、较低风险(Moderate Risk)、中等风险(Medium Risk)、较高风险(High Risk)、极高风险(Extreme Risk)。低风险(Low Risk):指风险发生的可能性很低,对个人、财产或环境的影响较小,可能只会导致轻微的损失或影响。
高低风险区域划分
〖壹〗、分区划分依据低风险区(无现症病例区):本行政区域内无新冠肺炎病例;或最后1例新冠肺炎病例治愈出院且14天后无新发病;或最后1例住院(新发)病例转院至其他行政区域内后14天无新发病例。中风险区(散发病例区):本行政区域内新冠肺炎仅有个别或散发病例。
〖贰〗、高风险、中风险、低风险地区的划分标准及防控策略 高风险地区界定:累计病例数超过50例,且14天内有聚集性疫情发生。中风险地区标准:14天内新增确诊病例,累计不超过50例,或累计超过50例但14天内无聚集性疫情。低风险地区特征:无确诊病例或连续14天无新增病例。
〖叁〗、根据当前疫情实际情况和发展态势,综合考虑新增和累计确诊病例数等因素,以县市区为单位,划分为低风险区、中风险区、高风险区。高风险地区:累计病例超过50例,14天内有聚集性疫情发生。
〖肆〗、疫情的高中低风险地区划分标准是依据一个街道或者是社区在14天内有没有新冠确诊病例、有多少确诊新冠病例,从而划分高中低三个风险等级,同时具体的划分标准还应该依照新冠肺炎疫情的趋势实行调整。法律依据:《中华人民共和国传染病防治法》第十七条国家建立传染病监测制度。
〖伍〗、稳定:稳定程度也是中高风险地区划分的重要指标。动荡和不稳定的地区往往存在较高的风险,而相对稳定的地区则风险较低。 自然灾害:自然灾害是中高风险地区划分的另一个重要因素。地震、洪水、飓风等自然灾害频发的地区通常被划分为高风险区,而相对较少受灾的地区则被划分为中风险区。
〖陆〗、疫情风险区的划分主要依据病例数量、传播风险、区域特征及防控需求,通常分为高、中、低风险区,具体标准及查看方式如下:划分标准高风险区:病例数较多,且存在明显社区传播风险(如聚集性疫情)。通常以小区、村组或楼栋为单位划定,实行“足不出户、上门服务”的封控措施。
疫情风险等级划分4个等级怎么判定
〖壹〗、疫情等级划分的4个等级判定通常基于疫情传播风险、病例数量、防控需求及区域影响等综合因素,具体标准可能因地区或政策调整而略有差异。以下是通用判定逻辑的详细说明:四个等级的通用划分标准低风险地区 判定条件:无确诊病例,或连续14天内无新增本土确诊病例。
〖贰〗、第四级:完全未知的风险人类毫无认知或未想象过的风险,如恐龙时代的陨石撞击。此类风险无法预防,只能通过提升系统韧性间接应对。
〖叁〗、疫情风险等级划分四个等级,以居住小区或村为单位,根据流调研判结果可调整风险区域范围。具体等级划分如下: 高风险地区:通常指累计新冠病例超过50例,且14天内出现聚集性疫情的地方。包括病例和无症状感染者居住地,以及疫情传播风险较高的工作地和活动地等。
〖肆〗、公共卫生风险的划分基于事件的严重性和影响范围,分为四个等级:特别重大突发公共卫生事件(I级)、重大突发公共卫生事件(II级)、较大突发公共卫生事件(III级)和突发公共卫生事件(IV级)。
〖伍〗、法律分析:低风险:无确诊病例或连续14天无新增确诊病例;中风险:14天内有新增确诊病例,累计确诊病例不超过50例,或累计确诊病例超过50例,14天内未发生聚集性疫情;高风险:累计病例超过50例,14天内有聚集性疫情发生。
中风险地区划分依据
〖壹〗、三低风险地区:没有确诊新冠肺炎病例,或连续〖Fourteen〗、天都无新增加确诊新冠病例。【法律依据】《中华人民共和国传染病防治法》 第三条 我国的法定传染病根据传染病暴发、流行情况和危害程度分为甲、乙、丙3类。其中,甲类传染病包括鼠疫、霍乱,乙类传染病包括传染性非典型肺炎、艾滋病、病毒性肝炎、脊髓灰质炎、人感染高致病性禽流感等,丙类传染病包括流行性感冒、流行性腮腺炎、风疹等。
〖贰〗、中风险和高风险的划分主要基于分区分级标准,由各地根据疫情情况动态调整,近来没有统一固定的量化指标,但会综合考虑发病时间、疫情传播风险等因素,以县区、街道等为基本单位进行划分并适时调整。划分基本单位:一般以县区、街道、乡镇、社区等为基本单位进行分区分级。
〖叁〗、区分依据:低风险和中风险地区的划分主要依据疫情的传播风险、病例数量、聚集性疫情发生情况等因素,由国家卫生健康部门或相关机构根据疫情形势动态评估和调整。查询方法:打开支付宝,进入“我的小程序”页面,点击【国务院客户端】。进入国务院客户端页面后,点击【疫情风险查询】。
〖肆〗、风险地区划分的有:一是地域,以街道、乡镇为基本单位。二是时间,最长潜伏期14天为一个单位。三是疫情,有多少病例,有没有发生聚集性疫情。具体标准是一个街道在14天内有没有新冠肺炎确诊病例,有多少,来划分。具体划分标准还要根据疫情的情况和变化,进行调整。
〖伍〗、高中低风险地区划分的依据:根据《新型冠状病毒肺炎防控方案(第九版)》:发生本土疫情后,根据病例和无症状感染者的活动轨迹和疫情传播风险大小划定高、中、低风险区域。高风险区:病例和无症状感染者居住地,以及活动频繁且疫情传播风险较高的工作地和活动地等区域,划为高风险区。









