-
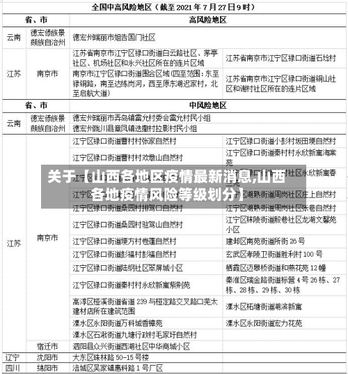
关于【山西各地区疫情最新消息,山西各地疫情风险等级划分】
截至8月23日24时新型冠状病毒肺炎疫情最新情况累计报告确诊病例84967例,现有疑似病例2例。累计追踪到密切接触者811824人,尚在医学观察的密切接触者13220人。无症状感染者情况:新增无症状感染者27例(均为境外输入)。当日转为确...
截至8月23日24时新型冠状病毒肺炎疫情最新情况累计报告确诊病例84967例,现有疑似病例2例。累计追踪到密切接触者811824人,尚在医学观察的密切接触者13220人。无症状感染者情况:新增无症状感染者27例(均为境外输入)。当日转为确...