浙江兰溪是否中高风险区
不是。金华兰溪市属于低风险地区,是常态化防控区域,该市14天内无新增疫情确诊病例以及无症状感染者,所以不是中高风险区。中高风险等级地区指中风险区和高风险区。高风险区一般为病例和无症状感染者居住地,以及活动频繁且疫情传播风险较高的工作地和活动地等区域,中风险区一般为病例和无症状感染者停留和活动一定时间,且可能具有疫情传播风险的工作地和活动地等区域。

不是。根据浙江省兰溪市发布的疫情防疫通知,截止2022年08月19日17时,兰溪共有中风险地区0个。现有封控区,管控区,防范区0个。

不是。截止2022年9月1日金华兰溪市疫情最新风险区域名单更新疫情最新通报通知通告报告疫情防控消息发布金华兰溪市属于:常态化防控区域(更新至20200114:48)。常态化防控地区”是指所有中高风险区解除后,县(市、区、旗)全域实施常态化防控措施。

现在浙江去上海需要隔离吗(附核酸规定)
〖壹〗、近来从浙江前往上海,中风险地区人员需实施14天严格的社区健康管理并做2次核酸检测,低风险地区人员无需隔离,但需遵守相关防疫要求。 具体规定如下:浙江地区风险等级情况截至近来,浙江省无高风险地区,有中风险地区分布在宁波市(镇海区蛟川街道的临江小区和宁波阿尔卑斯电子有限公司),其他城市均为低风险地区。
〖贰〗、绍兴前往上海是否需要隔离取决于出发地风险等级,中风险地区人员需14天严格社区健康管理,低风险地区人员无需隔离。具体政策如下:绍兴不同风险等级地区人员来沪政策中风险地区:绍兴中风险地区人员来沪,一律实施14天严格的社区健康管理,期间需进行2次新冠病毒核酸检测(第14天)。
〖叁〗、近来来上海是否需要隔离取决于出发地疫情风险等级,离沪规定也与所在区域风险等级相关,入境人员及澳门来返沪人员有特定管理措施。
〖肆〗、社会面管控:全市公园自3月28日起临时闭园;各公墓暂停接待市民现场祭扫(4月5日前),仅提供预约落葬服务,入园需48小时内核酸阴性证明;高等教育自学考试延期至10月举行,考生报名费全额退回。
〖伍〗、上海要求市民非必要不离沪,确需离沪的人员须持有48小时内核酸检测阴性报告。具体离沪新规定及要点如下:离沪要求:市民非必要不离沪,这是为了有效阻断疫情传播所采取的措施。确需离沪的人员,必须持有48小时内的核酸检测阴性报告。这一要求确保了离沪人员在出行前已经过核酸检测,降低了疫情传播的风险。
〖陆〗、浙江去上海需要做核酸检测,浙江一些人员到过北京批发市场,属于中高危人群。中国肉类食品综合研究中心和列入中高风险区域的来杭返杭州人员落实个人报告与大数据排查措施,做到核酸检测应检尽检,自到杭州之日起提倡14天的医学观察。对5月30日后上述以外地区来杭返杭的人员实行核酸检测愿检则检的政策。
2021疫情期间从浙江来宜兴会被隔离吗?
〖壹〗、021年疫情期间从浙江来宜兴是否会被隔离,需根据具体地区和风险等级判断,杭州、宁波、绍兴三地旅居史人员抵宜后需立即报告并配合隔离管控措施,其他地区人员需按要求进行核酸检测和健康监测。
〖贰〗、答案是:需要居家隔离。2021年1月23日最新公告如下:返乡人员需持7天内有效新冠病毒核酸检测阴性结果返乡,返乡后实行14天居家健康监测,期间不聚集、不流动,每7天开展一次核酸检测。日前,《冬春季农村地区新冠肺炎疫情防控工作方案》对农村地区及返乡人员相关防疫工作进行部署。
〖叁〗、嘉兴市近来没有新病例,整个城市都是低风险地区,可以到宜兴,只要携带48小时之内的核酸检测报告就行了。

浙江省外回杭州余杭上学要居家隔离吗?
浙江省外回杭州余杭上学是否需要居家隔离,需根据来源地疫情风险等级及具体健康管理措施确定,低风险地区一般无需居家隔离,中高风险地区则需按要求落实相应管控措施。
近来从金华前往杭州是否会被隔离,取决于具体地区和行程情况。
余杭不需隔离,只需48小时的核算检测阴性证明,绿色健康码体温正常。对目的地为上海市:对新入境人员实施14天集中隔离观察后,继续开展7天社区健康检测。对目的地为苏浙皖三省的入境人员:“3+11”隔离转运措施。在沪集中隔离3天后,闭环转运至当地,继续集中隔离11天。
从重点地区来杭、返杭的人员,或到过重点地区的来杭、返杭人员,实行居家硬隔离14天。来自浙江省发布的较低风险、低风险县(市、区),且自驾车来杭、返杭人员,无需隔离。现居家隔离的,解除隔离。除上述地区以外的来杭、返杭人员,实行居家硬隔离7天。已居家隔离满7天的,解除隔离。
从国外到杭州需要隔离。对境外入境人员,实施5天集中隔离医学观察+3天居家健康监测健康管理措施;国内港澳台地区来返杭人员,请电话询问目的地社区,确认一下最新的疫情防控政策。
浙江属于低风险地区吗?
宁波来返杭州滨江的通行政策为:宁波作为省内低风险地区,来返杭州滨江需出示浙江健康码绿码。具体说明如下:基本通行要求:宁波属于省内低风险地区,按照规定,省内低风险地区返滨人员,凭借浙江健康码绿码即可通行。
浙江属于低风险地区。据浙江省卫健委消息,浙江省县域疫情风险地图“五色图”已更新,该省所有县(市、区)均为绿色低风险,疫情态势持续向好。
外省来杭州滨江的封控规定主要根据出发地疫情风险等级划分,具体如下:无疫情省份来滨返滨人员 凭杭州健康码绿码,配合行程卡查验,可正常通行,无需额外证明或隔离。有疫情省份(浙江省除外)低风险地区来滨返滨人员 须持48小时内核酸检测阴性证明方可来滨返滨。
江苏南京:中风险地区人员到南京需要进行集中隔离,如果是北京朝阳区、顺义区中非中高风险地区的人员持7日内核酸检测阴性证明可通行;其他低风险地区人员持健康码绿码,体温正常即可畅行。
浙江嘉兴近来全域为常态化防控区域,不属于中高风险地区,而是低风险地区。以下是关于浙江嘉兴风险等级的详细解嘉兴当前风险等级 嘉兴全域当前被划分为常态化防控区域,即低风险地区,没有中、高风险地区的存在。
浙江省不是中高风险地区。疫情得到有效控制:根据国家和地方卫生健康部门的监测和评估,浙江省通过加强疫情防控措施,如入境人员管理、社区防控、医疗救治以及疫苗接种等,已经有效地控制了疫情的传播。风险等级评估:近来,浙江省的疫情风险已经降至低风险地区,意味着在浙江省内,疫情传播的风险相对较低。
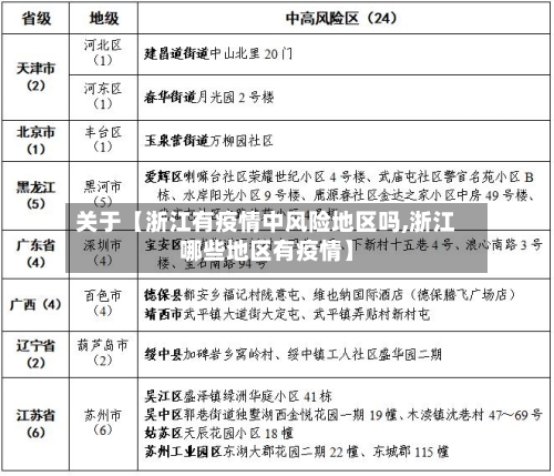
关于疫情,这六个地方必须注意!一文看懂全国最新形势
全国疫情最新形势显示,北京、河北、辽宁、黑龙江、新疆、浙江六地需重点关注,截至1月6日下午17时,全国有1个高风险地区和49个中风险地区,各地已采取相应防控措施。 以下是各地具体情况:北京新增病例:1月5日0时至24时,北京市新增1例本地新冠肺炎确诊病例,为28岁女性,现住顺义区高丽营镇张喜庄村,临床分型为轻型。
防控措施升级:鉴于全球疫情形势严峻,西班牙政府决定自2020年11月23日起升级入境防控措施,要求来自65个风险国家和地区的旅客入境西班牙时必须出示抵西前7两小时内核酸检测(PCR)阴性证明,此前对所有旅客实施的测量体温、健康申报等措施维持不变。不过,中国不在此次公布的风险国家和地区名单中。
这次的疫情果然像一面照妖镜,人生百态尽显,个体的力量就算再微乎其微,也能上成千上百人的努力功亏一篑。 穿上战衣,以义无反顾的决心和战无不胜的信心迎险而上,他们是最美逆行者,最伟大的背影,相信他们一定能够战胜这场疫情而平安归来! 疫情防控,众志成城。
目标:世界航班数量恢复至疫情前90%以上(2024年已恢复至84%)。策略:推进“空中丝绸之路”建设,加快“一圈六廊五通道”布局,重点开拓非洲、南太、拉美等新兴市场。加大对“一带一路”国家市场投入,2024年已新增19个共建国家航点,中亚、西亚、欧洲方向旅客量超疫情前水平。
抗击疫情正能量励志经典短句待凛冬离去,雪绒草青,定会迎来,山河无恙,人间皆安。向白衣天使致敬,向每一位坚守在前线的战士们致敬。戴口罩、勤洗手、多通风、少聚会。
所有七个口岸合计每天比较多6万人可北上内地。具体配额分配:深圳湾口岸:每天1万人。文锦渡口岸:每天5000人。落马洲支线/福田口岸:每天5万人。“小客车”每天单向1000人。通关时间七个口岸将恢复疫情前正常通关时间:机场口岸维持24小时开放。港澳客运码头及港珠澳大桥口岸24小时开放。








