入嵊州地区疫情评估(嵊州防疫通告)

2022绍兴嵊州防疫最新政策2021嵊州防疫政策

出嵊疫情防控政策根据浙江省疫情防控最新规定要求,减少不必要的跨省流动。如果省内发生疫情,中高风险地区及所在县人员严格限制出行;中高风险地区所在设区市的其他县人员非必要不出行,确需出行的须持48小时内核酸检测阴性证明。近来,嵊兴嵊州全域均为低风险地区,是否需要48小时核酸检测阴性证明以及其他防控要求,需要以目的地所在城市疫情防控要求为准。

入嵊州地区疫情评估(嵊州防疫通告)-第1张图片

根据最新的疫情防控要求,对于嵊州籍学生离沪返嵊温馨提示如下:主动报备登记。上海拟返嵊学生要提前48小时向所在乡镇、村报告,并通过手机点击“个人自主申报”或用支付宝扫描来嵊返嵊人员申报表二维码如实申报。做好个人防护。

入嵊州地区疫情评估(嵊州防疫通告)-第2张图片

022年绍兴嵊州相关区域防控措施如下:以下内容来源于2022年11月23日嵊州新闻账号根据嵊州疾控发布的防疫措施通告,因11月22日疫情被赋黄码人员,需要每天到规定采样点进行核酸检测,完成3天3检且结果均为阴性后自动转绿码。

绍兴市外“来嵊返嵊”人员,务必通过以下三种途径提前申报:可通过扫描“来嵊返嵊人员申报表”二维码如实做好申报;关注嵊州发布”微信公众号→进入底栏“疫情防控”模块→“嵊州防疫通”进行来嵊人员自主申报;向属地村、单位或入住宾馆报备。行程码带*人员。

每条奖励200元。凡提供“违反防疫规定组织一定规模的群体性聚集活动”线索的,经核实确认后,每条奖励200元。凡提供其他违反疫情防控措施线索的,经核实确认,有效阻止疫情传播各类风险的,按照“一事一议”原则,视情况予以奖励。

2022年11月22日下午绍兴嵊州市发现1例阳性感染者

〖壹〗、022年11月22日下午绍兴嵊州市发现1例输入性阳性感染者的通报:以下内容来源于2022年11月22日嵊州新闻账号2022年11月22日下午,我市在嵊新高铁站发现1例输入性阳性感染者。我市疫情防控指挥部第一时间启动应急响应,近来该人员已闭环转运至定点医院。经流调,该病例轨迹如下:11月22日11时47分乘坐G7713从杭州城站火车站前往嵊新高铁站。

〖贰〗、嵊州。通过查询绍兴疫情相关信息了解到,绍兴嵊州有新增病例。绍兴嵊州发现1例阳性感染者,2022年11月22日17时01分,接嵊州市人民医院报告,在世界会展中心愿检尽检核酸检测点发现一混管阳性。嵊州市立即启动应急处置程序,开展混管追阳并迅速开展流调溯源和重点人员、重点场所临时管控等处置工作。

〖叁〗、绍兴嵊州市疫情情况如下:以下内容来源于2022年11月20日嵊州发布账号11月19日22时00分,我市在常台高速嵊州出口“落地检”中发现1例外省输入阳性感染者。近来,该感染者已落实闭环转运,嵊州市立即启动应急响应机制,迅速开展流调溯源、隔离管控、重点区域核酸检测等工作。

〖肆〗、嵊州市在居家隔离中发现1例省外输入阳性感染者的通告如下:以下内容来源于2022年11月26日绍兴发布11月25日23时45分,我市在居家隔离中发现1例阳性感染者,系省外返嵊人员。近来已闭环转运至定点医院治疗。

绍兴是什么风险等级

〖壹〗、绍兴不同风险等级地区人员来沪政策中风险地区:绍兴中风险地区人员来沪,一律实施14天严格的社区健康管理,期间需进行2次新冠病毒核酸检测(第14天)。低风险地区:绍兴低风险地区人员来沪无需隔离,凭健康码或行程码绿码有序通行。

〖贰〗、近来从浙江绍兴去深圳,若绍兴存在疫情或属于中高风险地区,通常需要报备;若绍兴为低风险且无特殊疫情情况,一般无需报备,但需遵循深圳最新防疫政策。

〖叁〗、近来,绍兴越城区、柯桥区、新昌县、嵊州市、诸暨市均为低风险地区,但经省市专家判定,自12月9日起,将上虞区百官街道星光社区阳光假日小区、华维公寓划为中风险地区。

〖肆〗、022年11月24日12时,绍兴暂无高中低风险地区,全域都是常态化防控区域。(一)划分标准。原则上将感染者居住地以及活动频繁且疫情传播风险较高的工作地和活动地等区域划定为高风险区。高风险区一般以单元、楼栋为单位划定,不得随意扩大。(二)防控措施。实行封控措施,落实“足不出户、上门服务”。

〖伍〗、此类问题不仅延长了乘客等待时间,更因缺乏透明沟通(如未明确告知报备流程、风险等级判定依据)激化矛盾。防疫措施的执行需兼顾效率与人性化,否则易引发群体性不满。

〖陆〗、截至2021年12月6日16时,浙江省疫情风险等级如下:中风险地区 宁波市镇海区蛟川街道 临江小区 宁波阿尔卑斯电子有限公司自2021年12月6日16时起,上述区域被列为中风险地区,实施相应防控措施。低风险地区 浙江省除镇海区蛟川街道中风险区域外的其他所有地区。

嵊州封城了吗

〖壹〗、没有。经查询浙江省嵊州市人民政府官方网站了解到,截止到2022年11月22日,嵊州属于疫情常态化地区,并没有封城。嵊州市,浙江省辖县级市,由绍兴市代管。地处浙江省东部,北靠杭州市,东邻宁波市,属长江三角洲经济区,总面积1789平方公里。

〖贰〗、但令人忧心的是,尽管已经采取措施,可在武汉封城之前,仍有29万人离开了武汉散往全国,甚至散向世界各地。 人心惶惶之间,有人趁乱作怪,恶意散出谣言,“冠状病毒就是进化版的SARS病毒”“车牌的车是从湖北跑出来的,大家都要小心”“盐水漱口预防感染”“口罩要戴多层才可以预防冠状病毒”。

〖叁〗、你们是坚守者——武汉封城,当地的居民坚守他们的家园,不让病毒外传,始终坚守着病毒传染的最后一道防线。哪有什么岁月静好,只不过是有人在背后为你默默坚守, 医护工作者星夜兼程,白衣战袍,投身无声战场;建设者昼夜施工,血肉之躯,展示中国力量;还有无数外卖小哥、快递员、环卫工人们逆风而行,坚守岗位。

嵊州市属于风险地区吗

〖壹〗、不属于。根据疫情防疫政策显示,截止至2022年11月3日,嵊州市不属于风险地区,属于常态化地区,疫情具有病毒传播快、伤亡大、控制难度高、地域广等特点。疫情在即,务必做好个人防护。

〖贰〗、嵊州是低风险地区。因为根据截至到2022年11月18日的嵊州地区近7日内内有新增新冠阳性病例,嵊州属于低风险地区。

〖叁〗、低风险地区,不需要隔离,仅仅需要核酸检测证明啦!但是如果是中高风bai险或者当地没有发布疫情解除的相关公告的话,去外地还是要被集中隔离或者居家隔离的。

现在去嵊州会被隔离吗

〖壹〗、非必要暂缓来嵊,即日起,7天内有海南省、西藏自治区、新疆维吾尔自治区等中、高风险区旅居史的人员,要求暂缓来嵊返嵊;如已返回,实施7天集中隔离医学观察。对7天内有海南省、西藏自治区、新疆维吾尔自治区其他地区旅居史的人员,实行“3天集中隔离医学观察+4天居家隔离医学观察”。来嵊返嵊人员要报备。

〖贰〗、不需要隔离 从杭州出发到绍兴的普通防疫政策 出杭州 低风险 当地询问电话 密切关注中高风险地区信息动态,合理安排旅程,非必要不前往中高风险地区所在设区市(直辖市为所在区)和已有本地确诊病例、无症状感染者报告的设区市(直辖市为所在区)。

〖叁〗、近来的情况是,从北京昌平回嵊州,要自行隔离。不去集中隔离。

〖肆〗、返回家乡后是否需要隔离,主要取决于当地的具体防疫政策。如果当地要求从外地归来需要进行隔离,那么隔离可以在家中进行。在此期间,建议尽量减少与家人的直接接触,建议独自居住一间房间,并且使用个人专属的餐具。此外,隔离期间也应避免与家人共用个人用品。

〖伍〗、通过查询相关资料显示,浦江到绍兴嵊州不要隔离,因为浦江和绍兴全部是低风险地区,采用的是常态化管理,绍兴防疫部门规定,来绍兴人员需要出示健康码绿码+48小时内核酸检测阴性证明,就可以自由活动。

相关推荐

  • 关于【江苏重点疫情地区有哪些,江苏哪些地方是疫情重灾区】

    关于【江苏重点疫情地区有哪些,江苏哪些地方是疫情重灾区】

    重点管控地区怎么查〖壹〗、可以通过“i深圳”APP查询重点管控地区,具体方法如下:准备工具:使用华为P50手机(系统版本为HarmonyOS0.0),并确保已安装“i深圳”APP(版本0)。进入防疫重点区域页面:打开手机上的“i深圳”APP,在首页中选取【防疫重点区域】,点击进入该页面。查询重点管控地区:在“防疫重点区域”页面上,选取【管控、防范区域查...

  • 近来【大连地区疫情消息查询大连地区疫情消息查询最新】

    近来【大连地区疫情消息查询大连地区疫情消息查询最新】

    大连几次疫情了三次。大连,别称滨城、浪漫之都,辽宁省辖地级市、副省级市、计划单列市、特大城市,位于中国东北地区最南端。截止到2022年8月22日大连爆发了三次大规模的本土疫情,2020年7月一次,2020年12月一次,2021年11月。第九次。大连是一处旅游城市,大连也是北方重要的交通枢纽。2022年8月,大连开始了3年来的第九次疫情,是所有城市中疫情最频...

  • 最近【临沂兰山区重点疫情地区,临沂市兰山区最新疫情报告】

    最近【临沂兰山区重点疫情地区,临沂市兰山区最新疫情报告】

    10月28日起临沂兰山区划分部分区域为中高风险地区沂河新区——梅家埠街道月亮湾社区庄坞村、后道口村。兰山区——柳青街道军联农贸市场、开元花半里小区;义堂镇营子村、丰源小区;枣园镇高庄村;李官镇云泊湖社区;兰山街道清馨家园小区;兰山街道台湾城小区;经济开发区密家庄村。中风险区:高新区——罗西街道潘庄社区、后崔庄社区、中晟世纪城小区。市委统筹疫情防控和经济运行...

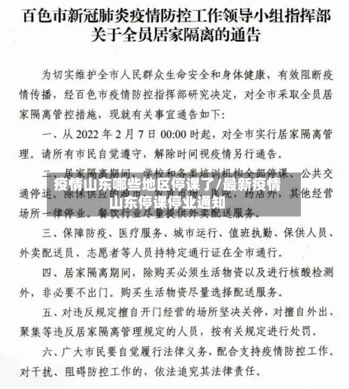
  • 疫情山东哪些地区停课了/最新疫情山东停课停业通知

    疫情山东哪些地区停课了/最新疫情山东停课停业通知

    2022青岛中小学停课了吗〖壹〗、暂时停课了,在家里上网课。自3月4日疫情爆发以来,山东各地情况都不容乐观,尤其是青岛疫情来势汹汹,短短几天,确诊人数上千,但确诊人数中,大部分都发生在莱西这所小城市,尤其是学校的教师和学生,着实让大家的心里都揣着一块大石头。〖贰〗、022年青岛小学在2022年的4月11号恢复上课。市区所有的中小学生全体正式回校复课。202...

  • 到省外怎样报备疫情地区/到省外怎样报备疫情地区呢

    到省外怎样报备疫情地区/到省外怎样报备疫情地区呢

    疫情期间去外地怎么报备疫情期间去外地报备,可通过支付宝健康码平台完成,具体步骤如下:第一步:打开支付宝首页,点击【健康码】入口进入支付宝应用后,在首页功能区找到“健康码”图标并点击。若首页未直接显示,可通过顶部搜索栏输入“健康码”快速定位。法律分析:疫情期间出远门需要向单位和防疫部门报备。为严格防控疫情扩散,要求我们每个人不到中高风险地区去,不接触危险人员...

  • 最近【济宁地区疫情新情况,济宁疫情实时动态】

    最近【济宁地区疫情新情况,济宁疫情实时动态】

    济宁新增41例无症状,分布在这几个县区!〖壹〗、梁山县:3例,1例系集中隔离点检出,2例系社区筛查检出。济宁高新区:1例,系重点人员筛查检出。太白湖新区:2例,1例系集中隔离点检出,1例系居家隔离医学观察检出。2022年12月5日0时至24时,全市无本土确诊病例出院。〖贰〗、济宁市2022年11月28日0时至24时新冠肺炎疫情情况2022年11月28日0时...

  • 上海地区疫情风险等级图(上海地区疫情情况)

    上海地区疫情风险等级图(上海地区疫情情况)

    上海风险区域查询(动态更新)上海地区风险等级查询全国风险等级查询入口国务院微信小程序用户可通过微信搜索“国务院客户端”小程序,进入后点击“疫情风险查询”功能,即可查看全国中高风险地区实时名单。该平台数据由国家卫生健康委员会提供,更新及时且权威。输入查询内容:在搜索框中输入“各地疫情风险等级”,系统会弹出相关选项,选取对应条目进入下一步。跳转国家政务平台:点...

  • 河北无需报备疫情的地区/河北不出省需要核酸检测吗

    河北无需报备疫情的地区/河北不出省需要核酸检测吗

    有疫情的低风险城市到南京要报备吗〖壹〗、来自有疫情的低风险城市到南京的人员,若该城市存在本土确诊病例(含无症状感染者),则需在抵宁后1两小时内向社区和单位(或所住宾馆)报备;若该城市无本土确诊病例且非中高风险地区所在设区市,则无需报备。〖贰〗、外省人员进入南京的最新规定如下:国内中高风险地区旅居史人员、与确诊病例(含无症状感染者)有轨迹交叉人员:严格限制出...

  • 入嵊州地区疫情评估(嵊州防疫通告)

    入嵊州地区疫情评估(嵊州防疫通告)

    2022绍兴嵊州防疫最新政策2021嵊州防疫政策出嵊疫情防控政策根据浙江省疫情防控最新规定要求,减少不必要的跨省流动。如果省内发生疫情,中高风险地区及所在县人员严格限制出行;中高风险地区所在设区市的其他县人员非必要不出行,确需出行的须持48小时内核酸检测阴性证明。近来,嵊兴嵊州全域均为低风险地区,是否需要48小时核酸检测阴性证明以及其他防控要求,需要以目的...

  • 安庆地区年关疫情防控/安庆疫情防控措施

    安庆地区年关疫情防控/安庆疫情防控措施

    稻市上涨动能不足,现在稻谷多少钱一斤?年底费用还会上涨吗?磷酸二铵:从市场情况看,二铵每吨也有100-200元左右的涨幅,其中云南二铵最新报价3710元/吨,鲅鱼圈二铵出港口费用3900元/吨,比去年高出800-1000元/吨,即使与3月中上旬相比平均上涨100元以上。玉米后市仍存在上涨空间,部分地区可能突破4元/斤,但需警惕市场供需变化带来的风险。当前玉...

返回顶部