出货请注意:这些国家因疫情失控又开始封城了!
〖壹〗、近期泰国、越南、缅甸、澳大利亚、新西兰等国因疫情反弹实施封城措施,外贸货代企业需密切关注物流风险并做好应对准备。 以下是具体国家情况及风险提示:泰国 封城措施:延长29府(含首都曼谷)“封城”及宵禁至8月31日,原管控区由13府扩大至29府。
〖贰〗、近来马来西亚、泰国、孟加拉国、南非、澳大利亚等多国因新冠疫情反弹再次实施封锁措施,导致FBA头程物流大面积延误,外贸企业需密切关注疫情动态、物流时效及目的港清关等风险。马来西亚:全面封城延长且不设期限,自6月28日起继续执行严格预防措施,直至单日确诊病例等数据达标。
〖叁〗、多国疫情反弹及封锁措施新西兰:全国自17日23时59分起实施第4级、即比较高级防疫响应措施,奥克兰和科罗曼德尔“封城”7天,其他城市“封城”至少3天。泰国:将比较高等级疫情管控区由原先13个府扩大至29个府,并宣布对这些府实行“封城”措施至8月31日。
〖肆〗、政府3月13日通过疫情防控法令,要求从15日起将包括首都罗马在内的意大利半数以上地区划为疫情防控比较高等级的红色区域,实施“封城”措施。意大利总理府3月31日举行内阁部长会议,并正式批准从4月2日开始实施的防疫法令。

新冠全国封城是哪一年
日:武汉“封城”。2020年2月:7日:深圳成为全国首个凭“健康码”出行的城市。8日:国家卫生健康委将新型冠状病毒感染的肺炎暂命名为新型冠状病毒肺炎(简称新冠肺炎)。2020年3月:6日:通信大数据行程卡(简称“行程码”)上线。2020年4月:8日:武汉正式解封,中国新冠防控首战告捷。
020年,中国历史上的一个关键节点,武汉市因新冠病毒疫情的严重爆发,实施了一项前所未有的公共卫生措施——全国封城。这一决定在1月23日10时正式生效,武汉市的航空和铁路交通系统被严格管制,机场、火车站等交通要道被暂时关闭,以遏制疫情的进一步扩散。
发现与封城:2020年年初,新冠肺炎在中国武汉被发现,并迅速蔓延。为了遏制疫情扩散,武汉于2020年1月23日晚十点宣布封城,随后全国各地也陆续宣布封城,进入一级紧急状态。封城时间:这场疫情导致中国大部分地方封城了两个多月的时间,直到4月18日武汉宣布解封,中国所有城市才全部解封。
2022苏州封城了吗?(附疫情最消息)
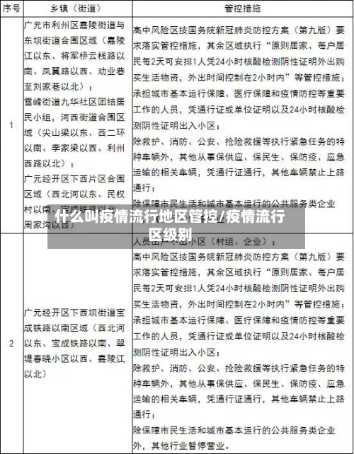
022年苏州没有封城,但针对疫情形势对部分区域实施了严格管控措施,且全市范围内动态调整封控区、管控区、防范区数量,同时昆山、太仓及苏州工业园区部分区域曾实施全域或局部静态管理。 以下是具体说明:未实施全市封城计划根据《苏州市新冠肺炎疫情防控工作新闻发布会》(4月12日)内容,苏州明确没有封城计划。
022年苏州未封城,现在能去,但需根据疫情形势和防控要求做好准备。以下是关于苏州疫情的详细信息:2022年苏州封城情况苏州未整体封城:尽管苏州发生了本土疫情,但并未达到需要封城管控的程度。不过,苏州部分区域被划分为封控区、管控区和风险防范区,这些区域实行封闭管理,小区人员只进不出。
022年苏州未封城,但实行严格管控措施,非必要不建议前往,以下是具体政策说明:2022年苏州封城最新消息苏州并未封城,但针对疫情采取了严格管控措施:封控区:对确诊病例密切活动场所实施“区域封闭、足不出户、服务上门”措施。
022年苏州并未实施全市封城,因此不存在封城天数的统计。具体说明如下:官方明确无封城计划:根据2022年4月12日苏州市新冠肺炎疫情防控新闻发布会内容,苏州市政府明确表示没有封城计划,仅针对疫情发生的局部区域采取严格管控措施。








