关于【上海市降低疫情风险地区,上海降低防控等级】

截止2021年3月上海是低风险地区吗?

〖壹〗、上海是低风险地区。截止2021年3月16日,上海市全部区域均为新冠疫情低风险区域。依据上海市卫建委官方网站发布的消息显示,自2021年2月19日0时起,随着浦东新区高东镇新高苑一期小区由中风险地区调整为低风险地区以后,该市当前全部为低风险地区。另外依据上海市卫建委3月16日发布的消息显示,上海市无新增本地新冠肺炎确诊病例。

关于【上海市降低疫情风险地区,上海降低防控等级】-第1张图片

〖贰〗、截止于2021年3月22日,上海属于低风险地区。自2月22日起,石家庄市藁城区全域调整为低风险地区。随着最后两个中风险地区调整为低风险地区,全国中高风险地区清零。提醒广大市民及来沪人士,如近14天内有国内疫情中高风险地区旅行史,请注意做好自身健康监测。

关于【上海市降低疫情风险地区,上海降低防控等级】-第2张图片

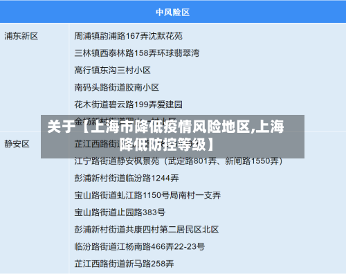
〖叁〗、截至2021年3月16日15时,上海没有中风险低区。上海黄浦区、徐汇区、长宁区、静安区、普陀区、虹口区、杨浦区、闵行区、宝山区、嘉定区、浦东新区、金山区、松江区、青浦区、奉贤区和崇明区全部为低风险地区。

〖肆〗、截止于2021年3月22日,上海属于低风险地区。自2月22日起,随着最后两个中风险地区调整为低风险地区,全国中高风险地区清零。上海仁济医院将在西院区解除闭环管理前,“一人一策”地评估在院患者病情,安排符合出院标准的患者有序出院并落实好后续随访计划。

〖伍〗、截止2021年3月10日,上海中风险地区清零,全市重归低风险。上海举行新冠肺炎疫情防控新闻发布会。市卫生健康委主任邬惊雷介绍,截至2020年12月7日,浦东新区祝桥镇航城七路450弄小区连续14天内无新增本地确诊病例。

上海哪个区是低风险地区

上海普陀区石泉街道宁强路33号石泉社区文化活动中心若要降为低风险地区,需连续14天无新增本土病例。具体说明如下:风险调整依据:根据国务院联防联控机制要求及上海市相关规定,中风险地区需满足“连续14天无新增本土病例”方可下调为低风险。这一标准适用于所有中风险区域,无论其地理位置或疫情规模。

上海市黄浦区属于低风险地区。景点有中国共产党第一次全国代表大会会址、中国社会主义青年团中央机关旧址、上海孙中山故居、豫园、外滩建筑群、世界饭店6处全国重点文物保护单位,有《新青年》编辑部旧址、中共代表团驻沪办事处(周公馆)旧址等44处市级文物保护单位。自然资源:黄浦区境有丰富的地下水资源。

上海普陀区部分区域属于中风险地区,具体为石泉街道宁强路33号石泉社区文化活动中心,其他区域风险等级不变。

上海奉贤区属于低风险风险地区。奉贤区,隶属于上海市,位于长江三角洲东南端,位于上海南部,东与浦东新区接壤,西与金山区和松江区毗邻,南临杭州湾,北与闵行区相隔黄浦江。 距上海市中心人民广场42千米,距浦东世界机场30千米,有17千米长的江岸线和36千米的海岸线。

2021年12月21日零时起上海全域低风险

自2021年12月21日零时起,上海全市均为低风险地区。具体信息如下:风险等级调整情况:根据上海市疫情防控工作领导小组办公室发布的信息,经市防控办研究决定,并依据国务院联防联控机制有关要求,自2021年12月21日零时起,将浦东新区张江镇张东路2281弄玉兰香苑四期小区由中风险地区调整为低风险地区。

截止2022年1月14日,上海回杭州近来没有发布需要隔离14天的政策,是否隔离需根据上海的风险等级及杭州具体区域政策判断,具体如下:上海全域低风险时:2021年12月21日零时起,上海中风险地区清零,全域为低风险地区。

绍兴市上虞区交通封控情况绍兴市上虞区自2021年12月11日13时起实施全域交通封控,除国计民生、疫情防控、应急救援等必需的保障类车辆、人员外,禁止其他一切车辆、人员进出上虞区域。若从绍兴其他低风险地区出发,需确认是否受封控影响。

试点启动:2021年10月,广东省、上海市率先开展全域无隐性债务试点工作;2021年12月,财政部明确经济强省(市)率先试点,为全国提供经验;2022年1月,财政部强调重点在低风险地区推进,逐步扩大范围。关键工具:特殊再融资债(用于偿还存量隐性债务)成为核心工具。

上海摘星什么意思

上海摘星是指上海市在疫情防控方面取得了显著成效,被移除了疫情高风险地区的名单。具体来说:疫情防控成效显著:上海市通过一系列有效的疫情防控措施,成功控制了疫情的传播,使得疫情风险降低。高风险地区移除:当上海市连续一段时间无新增感染者或疫情得到有效控制后,就会从高风险地区名单中移除,这就是所谓的“摘星”。

“摘星”意味着通信行程卡取消“星号”标记,这有助于促进人员流动和活跃经济发展,对旅游业是重大利好。报复性旅游是否会出现尚难判断,但旅游业复苏趋势明显,暑期可能出现阶段性增长,但难以出现井喷式反弹。

提示:股票摘星仅代表公司暂时规避退市风险,不意味着基本面彻底改善。投资者需结合公司经营能力、行业环境及持续合规性综合判断投资价值。

行程码“摘星”意味着该城市将没有中高风险地区,整个城市处于低风险地区。但是“摘星”不等于解除防控,低风险不等于无风险。广大市民仍然需要实施严格落实常态化疫情防控措施,继续做好疫情的防控工作。公众需要合理安排出行,避免前往全国中高风险地区和封控区、管控区,尽量不出省,不离省。

ST摘星只说明股票暂时解决了暂停上市的风险,和摘帽不一样。摘帽是连续的ST一起摘下。ST指的便是Special Treatment,是指沪深交易所在股票名称前对发现异常的公司进行的特殊处理,在股票名称前加上ST别名戴帽,提醒许多投资者谨慎投资这类股票。

若上市公司仅触及退市风险警示(*ST),而不涉及其他风险警示(ST),在解除相关风险后,可以向上交所申请撤销退市风险警示,股票简称将摘星摘帽。若上市公司虽然取消了退市风险警示,但仍存在其他风险警示,则股票将摘星不摘帽,仅在股票简称前去掉“*”标志,但仍保留“ST”字样。

上海还有中风险地区吗?

月15日,上海市新增社会面2例新冠肺炎本土确诊病例,并将杨浦区五角场街道四平路2100弄、虹口区欧阳路街道天宝西路248弄列为中风险地区。以下是详细情况:新增确诊病例情况 感染者1:女性,24岁,居住于杨浦区五角场街道四平路2100弄,诊断为新冠病毒肺炎确诊病例(轻型),已全程接种新冠肺炎病毒疫苗。

截至2021年3月16日15时,上海没有中风险低区。上海黄浦区、徐汇区、长宁区、静安区、普陀区、虹口区、杨浦区、闵行区、宝山区、嘉定区、浦东新区、金山区、松江区、青浦区、奉贤区和崇明区全部为低风险地区。

有。通过查询上海疫情防控官方网站所知,2022年11月10日上海有浦东新区、静安区两个中风险地区。上海,简称“沪”,别称“申”,是中国最大的经济中心和重要的世界金融中心城市,是首批沿海开放城市。上海位于中国东部,地处长江入海口,面向太平洋。

上海现在是属于中风险地区,已经不再属于高风险地区,一定要做好个人防护措施是对的。

现在上海市黄浦区的新天地并不属于中风险地区的。最近几天只有在黄浦区的昭通路、瑞金医院(总院)发生散发疫情后,被列为中风险地域的。

上海现有2个中风险区是:浦东新区惠南镇听悦路920号、闵行区江川路街道剑川路综合服务中心工地宿舍。16日,记者从上海市召开新冠肺炎疫情防控新闻发布会上获悉,根据国务院联防联控机制有关要求和今天已经公布的确诊病例等相关情况,经上海市新冠肺炎疫情防控工作领导小组办公室研究决定。

2021年2月上海是什么风险地区?

在2月7日之前的上海市其他部分地区也存在着新冠疫情中级风险区域(疫情风险等级是依据当地的疫情状况每天更新的)。如黄浦区贵西小区(2月7日18点调整为低风险,此前为中风险区域);宝山区临江新村(二村)(2月6日18点调整为低风险,此前为中风险区域)。

截止到2021年3月14日,上海市新冠疫情风险等级均为低风险区域。此前在2月份上海市存在有部分新冠疫情中风险区域,具体明细如下:2021年2月19日之前,上海市浦东新区高东镇新高苑一期小区曾经为新冠疫情中风险等级区域。该区域是在2021年2月5日被列为新冠疫情中风险等级区域的。

以2021年2月19日至3月14日为例,上海市全部区域不属于疫情中高风险地区。依据上海市卫建委官方网站发布的消息显示,自2021年2月19日0时起,随着浦东新区高东镇新高苑一期小区由中风险地区调整为低风险地区以后,该市的全部区域至当前日期均为疫情低风险地区。

相关推荐

  • 近来【安宁旅游推荐疫情地区吗安宁旅游推荐疫情地区吗最新】

    近来【安宁旅游推荐疫情地区吗安宁旅游推荐疫情地区吗最新】

    陕西对云南疫情政策陕西对云南疫情相关政策主要针对部分地区来返人员实施管控,近来未发布全省统一政策,具体措施因地区和疫情形势动态调整。以下是部分地区已发布的管控要求及注意事项:合阳县(10月17日发布)对云南省昆明市西山区、安宁市旅居史人员,需落实7天居家隔离,并在第7天各开展1次核酸检测。重点地区来(返)蓉人员管理西藏:抵川后实施3天集中隔离+4天居家...

  • 关注地区福建疫情/关注地区福建疫情通报

    关注地区福建疫情/关注地区福建疫情通报

    严防!3月31日全国本土新增1787+5442(其中甘肃新增无症状感染者9例...月31日0—24时,全国本土新增1787例确诊病例和5442例无症状感染者,其中甘肃新增9例无症状感染者,均在兰州市。本土确诊病例分布:吉林1363例(长春市1078例、吉林市276例等)。上海358例(浦东新区182例、闵行区60例等)。福建哪里疫情比较严重〖壹〗、泉州市...

  • 近来【每天疫情风险地区查询网全国疫情风险查询实时更新】

    近来【每天疫情风险地区查询网全国疫情风险查询实时更新】

    全国中高风险地区最新名单附实时查询入口全国风险等级查询入口国务院微信小程序用户可通过微信搜索“国务院客户端”小程序,进入后点击“疫情风险查询”功能,即可查看全国中高风险地区实时名单。该平台数据由国家卫生健康委员会提供,更新及时且权威。最新全国风险地区名单可通过本地宝——全国疫情中高风险地区名单查询器实时查询。查询平台:本地宝——全国疫情中高风险地区名单查询...

  • 最近【南川区疫情封控地区名单,南川区疫情封控地区名单最新】

    最近【南川区疫情封控地区名单,南川区疫情封控地区名单最新】

    加州财信世界九栋封控了吗〖壹〗、由于本小区9号楼栋有密接(密接已转运),故现对9号楼栋实施“2天封闭管理+5天自我健康管理”,如24小时内9号楼人员两次核酸检测结果为阴性,环境采样结果阴性则封控区域解封。预计9月2日晚解封。11月29日重庆南川关于划定疫情风险区的通告按照《新型冠状病毒肺炎防控方案》相关规定,结合当前南川区疫情防控工作需要,经专家研判和区...

  • 最近【病人如何到疫情地区就医,疫情患者就诊流程】

    最近【病人如何到疫情地区就医,疫情患者就诊流程】

    ...助力放化疗、血透病人、孕产妇等重点人群就医对接机制的具体实施方式各区普遍设立专人专班,由村居委会主动收集放化疗、血透、孕产妇等重点人群的就医需求,并协同区卫健委指定的医院落实封控区医疗保障工作。例如,放化疗和血透患者原则上需前往原就诊医院,若因封控无法前往,则由社区转运至所在区的定点医院;孕产妇同样通过闭环转运至定点医院就诊。在整个风控期间,对于一些...

  • 当前有疫情地区怎么办/现在有疫情怎么办

    当前有疫情地区怎么办/现在有疫情怎么办

    疫情再升级丨吉林市全面实行封闭管理,副省长坐镇舒兰指挥抗疫〖壹〗、吉林市针对疫情升级采取全面封闭管理、提级管控等多项措施,吉林省副省长安立佳坐镇舒兰指挥抗疫,全力遏制疫情蔓延扩散。全面实行封闭管理吉林市副市长盖东平介绍,针对当前疫情形势,吉林市加大全市社会面管控力度。城区以居民小区为单位,乡村以自然屯为单位,全面实行封闭管理,严格防止人员随意出入。〖贰〗...

  • 关于【上海市降低疫情风险地区,上海降低防控等级】

    关于【上海市降低疫情风险地区,上海降低防控等级】

    截止2021年3月上海是低风险地区吗?〖壹〗、上海是低风险地区。截止2021年3月16日,上海市全部区域均为新冠疫情低风险区域。依据上海市卫建委官方网站发布的消息显示,自2021年2月19日0时起,随着浦东新区高东镇新高苑一期小区由中风险地区调整为低风险地区以后,该市当前全部为低风险地区。另外依据上海市卫建委3月16日发布的消息显示,上海市无新增本地新冠肺...

  • 【湖北算疫情重点地区吗,湖北是疫情高发区吗】

    【湖北算疫情重点地区吗,湖北是疫情高发区吗】

    重点管控地区怎么查〖壹〗、可以通过“i深圳”APP查询重点管控地区,具体方法如下:准备工具:使用华为P50手机(系统版本为HarmonyOS0.0),并确保已安装“i深圳”APP(版本0)。进入防疫重点区域页面:打开手机上的“i深圳”APP,在首页中选取【防疫重点区域】,点击进入该页面。查询重点管控地区:在“防疫重点区域”页面上,选取【管控、防范区域查...

  • 消防员支援疫情地区/消防员支援疫情地区工作

    消防员支援疫情地区/消防员支援疫情地区工作

    疫情过后又来暴雨,中国会战胜多灾多难!中国一定能够战胜多灾多难,在疫情与暴雨灾害的双重考验下,全国上下团结一心,展现出强大的凝聚力和应对能力。疫情期间全国共同克服困难:2019年疫情爆发后,全国人民听从国家号召,足不出户,有力出力,出不了力的也不给国家添乱。这种团结精神使得我国在全球疫情仍在继续时,人民已恢复正常生活,安居乐业。最近的河南省省会郑州市用多灾...

  • 近来【疫情原因无法发货的地区疫情发不了快递的地区】

    近来【疫情原因无法发货的地区疫情发不了快递的地区】

    拼多多怎么设置哪里不发货?怎么申请疫情不发货?设置不发货地区进入物流工具:在拼多多商家后台,找到“发货管理”栏目,点击进入“物流工具”。选取不发货地区:在物流工具页面,点击右上角的“二级地址不配送设置”,进入页面后根据情况进行选取不发货的地区。确认设置:根据自己的需求选取不能发货的地址后,点击“确认”完成设置。首先在手机桌面上找到拼多多,点击进入软件。然...

返回顶部