-
【通化是疫情风险地区吗,通化属于几级疫区】
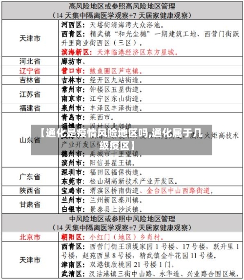
截至2021年2月,高危险区域是指哪些?〖壹〗、截止2021年2月8日15时国内新冠病毒高风险等级区域包含了北京市大兴区天宫院街道融汇社区;吉林省通化市东昌区;黑龙江省哈尔滨市呼兰区的兰河街道和呼兰街道;哈尔滨市利民开发区裕田街道和利民街...
截至2021年2月,高危险区域是指哪些?〖壹〗、截止2021年2月8日15时国内新冠病毒高风险等级区域包含了北京市大兴区天宫院街道融汇社区;吉林省通化市东昌区;黑龙江省哈尔滨市呼兰区的兰河街道和呼兰街道;哈尔滨市利民开发区裕田街道和利民街...