-
全国疫情严重地区有多少/全国疫情严重的地区排名
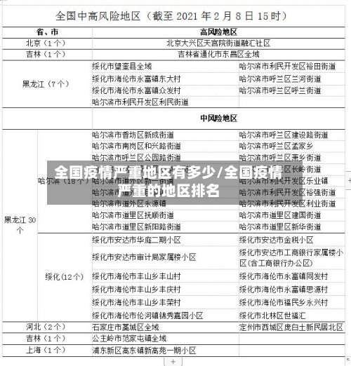
全国31省疫情排名〖壹〗、近来我国艾滋病感染人数比较多的省份是四川省,感染人数达147万人。〖贰〗、中国疫情最严重的十个省是北京、上海、湖北、江苏、浙江、安徽、河南、广东、重庆和福建省。根据相关公开信息显示截止到2022年12月31日中国...
全国31省疫情排名〖壹〗、近来我国艾滋病感染人数比较多的省份是四川省,感染人数达147万人。〖贰〗、中国疫情最严重的十个省是北京、上海、湖北、江苏、浙江、安徽、河南、广东、重庆和福建省。根据相关公开信息显示截止到2022年12月31日中国...